湖南信息学院2025年专升本各专业综合科目考试大纲已经公布!今年湖南信息学院共17个专业招生,各专业综合科目每科考试时长 150分钟,每科满分200分,考试大纲明确了考试内容,考试题型,考试要求等。需要考试该院校的同学一定要研究考试大纲,院校会根据考试大纲进行出题,具体考试大纲内容请参考下方。

【点击查看】
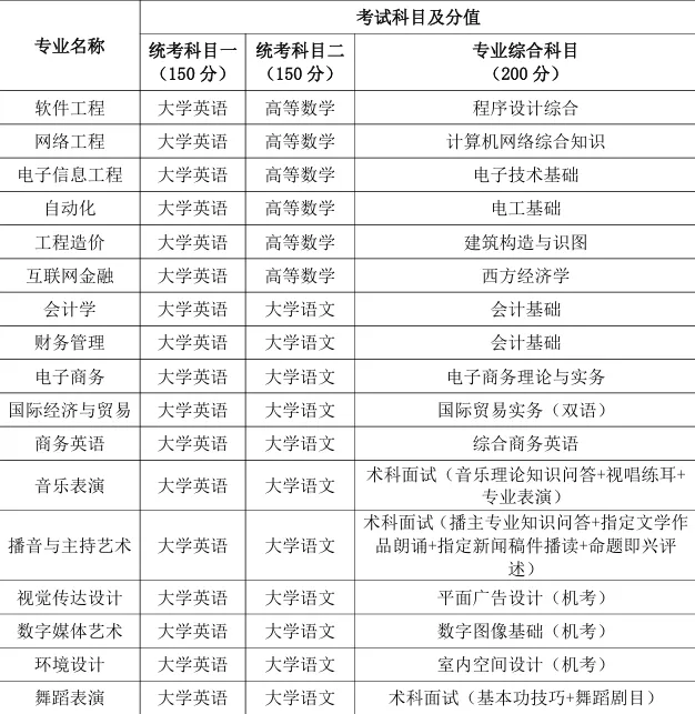
湖南信息学院2025年专升本软件工程专业 专业综合科目 考试大纲
湖南信息学院2025年专升本网络工程专业 专业综合科目 考试大纲
湖南信息学院2025年专升本电子信息工程专业 专业综合科目 考试大纲
湖南信息学院2025年专升本自动化专业 专业综合科目 考试大纲
湖南信息学院2025年专升本工程造价专业 专业综合科目 考试大纲
湖南信息学院2025年专升本互联网金融专业 专业综合科目 考试大纲
湖南信息学院2025年专升本会计学、财务管理专业 专业综合科目 考试大纲
湖南信息学院2025年专升本电子商务专业 专业综合科目 考试大纲
湖南信息学院2025年专升本国际经济与贸易专业 专业综合科目 考试大纲
湖南信息学院2025年专升本商务英语专业 专业综合科目 考试大纲
湖南信息学院2025年专升本音乐表演专业 专业综合科目 考试大纲
湖南信息学院2025年专升本播音与主持艺术专业 专业综合科目 考试大纲
湖南信息学院2025年专升本视觉传达设计专业 专业综合科目 考试大纲
湖南信息学院2025年专升本数字媒体艺术专业 专业综合科目 考试大纲
湖南信息学院2025年专升本环境设计专业 专业综合科目 考试大纲
湖南信息学院2025年专升本舞蹈表演专业 专业综合科目 考试大纲
点击右下角【在线客服】获取一对一专升本择校规划
推荐阅读:
更多详细数据请咨询新东方老师
新东方专升本网对每一位考生的潜力深信不疑。在您的学术旅程中,无论遇到何种挑战或迎接何种机遇,我们都将陪伴在您身边。 想要掌握更多的专升本的最新动态,包括最新的招生政策、招生简章和招生名额等关键资讯,请持续关注新东方专升本网。
