专升本想冲公办本科?选对帮手很重要 !广东新东方三十余年教育积淀,吃透实战教学、抓准考试趋势,专属计划为你的升学路保驾护航!
2026年普通专升本拟招生专业及计划
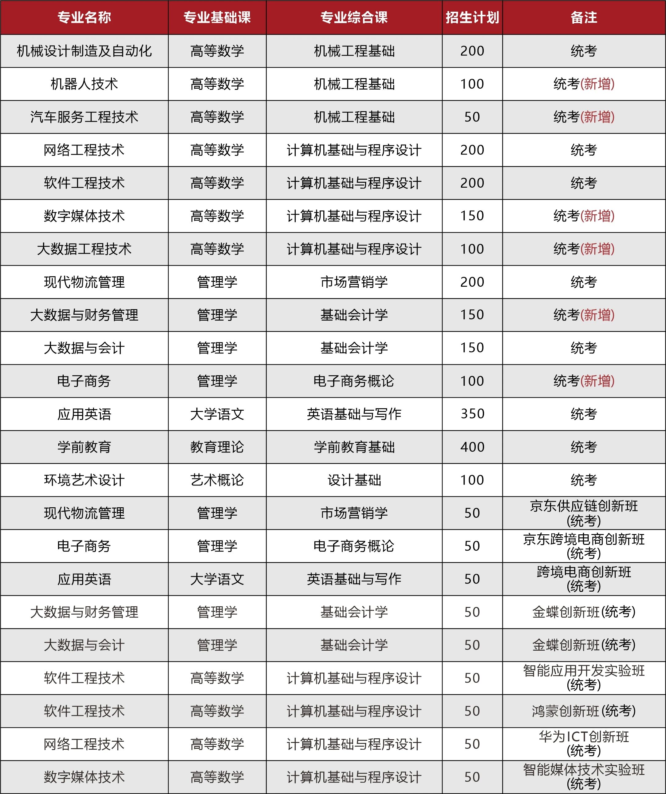
普通批

校考专业及参考书目

退役士兵批

建档立卡批

2025年各专业投档分数及最低排位(仅供参考)

备注:2025年普通专升本招生计划2300人。
要点解读
1.2026年普通专升本新增7个招生专业分别是:
机器人技术、汽车服务工程技术、数字媒体技术、大数据工程技术、大数据与财务管理、电子商务、工程造价。
2.2026年校企联合特色班共9个分别是:
现代物流管理(京东供应链创新班)、电子商务(京东跨境电商创新班)、应用英语(跨境电商创新班)、大数据与财务管理(金蝶创新班)、大数据与会计(金蝶创新班)、软件工程技术(智能应用开发实验班)、软件工程技术(鸿蒙创新班)、网络工程技术(华为ICT创新班)、数字媒体技术(智能媒体技术实验班)。
3.工程造价、网络与新媒体、音乐表演3个专业的专业综合课考试类型为校考。
4.普通专升本学制为2年(1.5+0.5),“1.5+0.5”是指一年半在校上学,半年毕业实习、毕业设计等。
5.前置专业要求:报考任一专业无前置专业要求。
6.2026年普通专升本招生专业及计等最终以《广东省普通高等学校2026年普通专升本招生专业目录》为准。
原文链接:https://mp.weixin.qq.com/s/1oGk2XNeKBwILGA0xf0jDw
专升本大二春季全程开启!现在报名即可学习至明年3月,课程专为大二学子定制,紧抓全年备考黄金期,系统规划补基础、循序渐进破难点。打破信息壁垒,零基础也可稳步逆袭上岸,春季抢占先机,速报全程抢名额!

推荐阅读: