第一章 总则
第一条 为保障本校普通高等教育专科层次起点升本科教育(以下简称普通高校专升本)招生工作顺利进行,根据《中华人民共和国教育法》《中华人民共和国高等教育法》等相关法律和上级部门有关规定,结合学校普通高校专升本招生工作实际情况,制定本简章。
第二条 本简章适用于我校2026年普通高校专升本招生工作。
第二章 学校概况
第三条 学校全称:四川工业科技学院
国标代码:13816
主管部门:四川省教育厅
第四条 学校层次:本科、专科(高职)
办学类型:民办普通本科高校
学制说明:专科起点本科,学制两年
颁发学历证书的学校名称:四川工业科技学院
证书种类:普通高等学校毕业证书(根据《教育部关于当前加强高等学校学历证书规范管理的通知》(教学〔2002〕15号)要求,普通高校专升本学生毕(结)业证书标注“在我校××专业专科起点本科学习”字样;学习起止时间按进入本科阶段实际学习时间填写)。
第五条 办学地点
(一)罗江校区:四川省德阳市罗江大学路59号
(二)绵竹校区:四川省德阳市绵竹新市经济开发区
第六条 学校普通高校专升本招生工作坚持公平、公正、公开原则,健全自我约束、社会监督机制,强化招考行为规范,严格实施招生“阳光工程”。
第三章 组织机构及职责
第七条 学校成立招生委员会,负责全面贯彻落实上级关于招生工作的方针政策,研究制定学校招生工作的实施方案,执行学校有关招生工作的决定。
第八条学校成立由纪检监察部门负责人为组长的纪检监督小组,全程监督普通高校专升本招生录取工作。
第四章 招生计划
第九条 学校的普通高校专升本招生计划包括普通考生批、退役大学生士兵批,招生专业及计划以省教育考试院公布为准。
第五章 录取
第十条 录取工作由省招考委统一领导,省教育考试院具体组织实施,执行“学校负责、招办监督”的录取原则。
第十一条 学校执行四川省规定加分政策,依据加分以后形成的投档成绩进行录取。
第十二条 学校执行普通高校专升本招生平行志愿投档原则,实行“位次优先,遵循志愿,一轮投档”办法。
第六章 收费办法及资助政策
第十三条 普通高校专升本学生学费标准与进入学校同一年级同一专业在校学生学费标准一致。住宿费严格按照省发展改革委、教育厅、财政厅、省市场监管局有关政策执行。服务性收费和代收费按照规定的项目,坚持学生自愿、不得营利的原则收取。
第十四条 奖、贷、助学措施
(一)学校严格执行国家新生报到注册“绿色通道”制度,对于家庭经济困难学生,可先入学,随后办理注册等相关手续。
(二)根据国家对家庭经济困难大学生资助政策的规定,家庭经济困难的学生,可申请国家助学金。
(三)品学兼优的学生可申请国家奖学金和国家励志奖学金。
(四)在校大学生入伍服兵役,学校予以保留学籍,按国家规定享受学费补贴、贷款代偿、学费资助等政策。
第七章 附则
第十五条 考生被录取后,持录取通知书,按我校有关要求和规定的期限到校办理入学手续。未经请假或请假逾期者,除因不可抗力等正当事由外,视为自愿放弃入学资格。新生入校后,学校统一进行新生复查工作。凡复查不合格的新生,将按照有关招生规定进行处理,直至取消入学资格。
第十六条 按照国家相关政策,不接受普通高校专升本学生转专业或转学申请。
第十七条 学校招生部门联系方式
通信地址:四川省德阳市罗江大学路59号
邮政编码:618500
招生咨询电话:4006716761、0838-3201799、0838-3202399、0838-3206899
学校网址:www.scit.edu.cn
第十八条 本简章由学校招生就业处负责解释。
来源:四川工业科技学院官网
报考四川工业科技学院
在川招生代码:5179



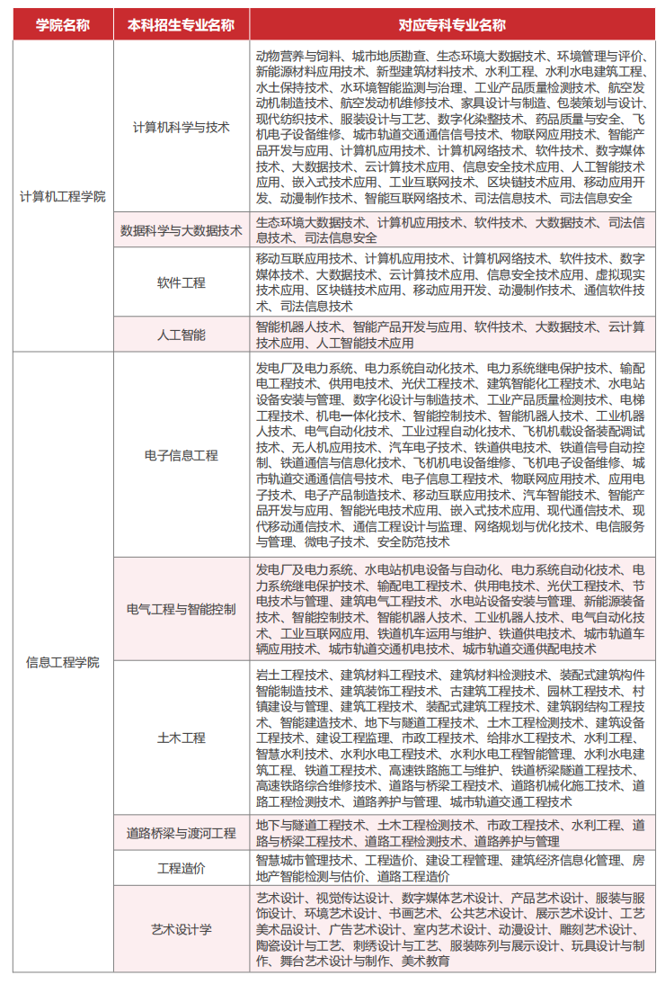
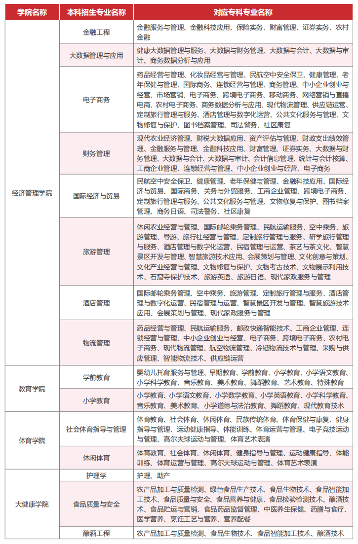
备注:实际招生专业及对应专科专业名称等,以四川省教育考试院公布为准。
无论你是大二规划、大三冲刺,还是 0 基础、无规划的考生,成都新东方专升本都是靠谱之选!依托品牌口碑与硬核师资,搭配贴合四川考情的系统化课程,精准解决备考难点。不用费心搜集资料、纠结备考计划,这里全程为你护航!点击右下方弹窗咨询在线老师,领取个性化学习规划,解锁专属升本干货,助你高效上岸理想本科!四川新东方专升本(成都)客服微信:18613293072(加微信)
推荐阅读: