2026年湖北专升本考试湖北师范大学文理学院专升本招生简章已经公布,新东方专升本网为大家整理了湖北师范大学文理学院2026年普通专升本招生简章,包括招生对象及条件、报名、考试、录取、收费项目和标准、入学和培养等内容,帮助2026年打算冲刺湖北专升本的同学快速及时了解升本政策。如有任何疑问,可点击弹窗联系客服老师咨询。
湖北师范大学文理学院2026年普通专升本招生简章
根据《省教育厅关于做好2026年湖北省普通高等学校专升本工作的通知》(鄂教高函〔2026〕2号)文件精神,结合我校普通专升本招生专业培养目标和要求,特制定本章程。
一、招生对象及条件
(一)招生对象
1. 应届高职(专科)毕业生:2026年湖北省普通高校全日制高职(专科)应届毕业生,能如期取得专科毕业证书(以下简称“普通考生”)。
2. 退役大学生士兵:遵守中华人民共和国宪法和法律,服役期间没有受到部队相关处分;在湖北省应征入伍;普通高校全日制高职(专科)毕业生及在校生(含高校新生)应征入伍,退役后完成高职学业。退役后参加过专升本考试的不得再次报考。
考生只能选择“普通考生”“退役大学生士兵”中的一种考生类型报考。符合条件的考生只能参加一次普通专升本考试(含已录取未报到、延期毕业考生等)。
(二)报名条件
具有良好的思想品德和政治素质,热爱祖国,遵纪守法,在校期间未受到任何处分或处分已解除;身心健康,修完普通高职高专教学计划规定的课程,能如期毕业。
二、招生专业及计划
我校2026年有经济学等20个本科专业招收专升本“普通考生”和“退役大学生士兵”,具体招生专业及要求详见《湖北师范大学文理学院2026年普通专升本招生专业及要求》(附件1)。各专业招生计划另行通知。普通考生报名人数不足的,留待补录,不再进行计划内其他专业调整;退役大学生士兵计划不调整到其他类别计划使用。
三、报名
(一)报名
1. 报名平台:符合报名条件的考生统一在湖北省普通高等学校专升本报名平台(以下简称“报名平台”,网址为http://zsb.e21.cn)进行网络报名,选择“普通考生”或“退役大学生士兵”类型报考我校(具体报名流程请登录报名平台查看《考生须知》)。考生认真填写各项信息,对其提供的信息和资料真实性、准确性和完整性负责,并承担相应责任。
2. 报考专业:根据省教育厅鄂教高函〔2026〕2号文件精神,考生只能填报一个与本人专科专业相近或相关的本科专业。各招生专业的专业相关性要求及各本科专业代码详见《湖北师范大学文理学院2026年普通专升本招生专业及要求》(附件1)。我校院校代码为13256.
3. 报名时间
(1)普通考生:报名时间为3月10日8:00至13日20:00.考生在教育厅规定的时间内登录报名平台进行网络报名,按要求如实填写《2026年湖北省普通高等学校专升本报名申请表》,同时上传本人照片、身份证、学籍证明(登录“学信网”下载“学籍在线验证报告”)等材料。每生限报一个专业。
(2)退役大学生士兵:报名分两个阶段:第一阶段,2月25日8:00至28日20:00进行预报名。符合报名资格条件的退役大学生士兵登录报名平台,按要求如实填写《2026年湖北省普通高等学校退役大学生士兵专升本申请表》,同时上传本人相关材料(2026年3月退役的大学生士兵可暂不上传退役证扫描文件,但填报志愿阶段均需上传);第二阶段,通过预报名审核的考生在3月10日8:00至13日20:00进行志愿填报,填报要求同普通考生一致。2026年1月之前退役,未参加预报名的退役大学生士兵不能填报退役大学生士兵志愿。
重要提示:
普通专升本报名通过学信网对考生的学籍学历进行核查。根据教育部学生服务与素质发展中心的要求,学籍学历信息核查需获得考生本人授权,具体流程如下:
1. 报名前,考生应在本人手机上通过应用商店搜索“学信网”或者通过扫描报名平台首页上APP二维码下载安装“学信网”手机APP,并在“学信网”手机APP上完成注册和实人验证(实名、人脸认证)。打开学信网APP的“学籍查询”模块,点击“高等教育信息”功能,系统会显示考生的学籍、学历相关信息,如果查询学籍信息,系统会显示姓名、证件号码、学校名称、专业、入学日期、离校日期等信息,如果查询学历信息,系统会显示姓名、学校名称、专业、入学日期、毕业日期等信息,考生核对学籍学历信息是否准确。如果信息有误,应及时联系所在学校的学籍管理老师申请更正更新学籍学历信息,信息有误的需在报名前完成学籍学历的更正工作。
2. 报名时,考生在普通专升本报名平台完成报名信息填写后,点击“保存”按钮,报名平台会生成考生的学籍学历二维码。此时,考生应使用“学信网”手机APP扫描功能,扫描报名平台的学籍学历二维码,“学信网”手机APP会显示一条或多条学籍学历信息,考生应选择用于本次报名的学籍学历信息,然后点击“确定”按钮,确认将学信网的学籍学历信息用于普通专升本报名。
特别提醒:所有考生在报名前须先完成“学信网”手机APP下载和学籍学历核查及信息更正工作,核准无误后方可在报名平台进行报名,对未进行核查或核查发现信息与本人信息不一致且在报名前未完成信息更正更新的考生,报名平台将禁止该考生报名,请信息有误的考生及时联系学校学籍管理老师。
(二)审核
审核分为两部分,分别是专业审核和资格审核。
1. 专业审核:学校在3月14日8:00-3月17日20:00对所有考生志愿进行专业审核,志愿信息审核通过的考生不得再更改志愿信息;志愿信息审核未通过的考生可在3月18日8:00-20:00更正一次志愿信息。学校在3月19日8:00-20:00对更正志愿的考生进行专业志愿终审。所有通过专业志愿审核的考生需在3月14日8:00-3月21日16:00在报名平台下载并打印《2026年湖北省普通高等学校专升本报名申请表》或《2026年湖北省普通高等学校退役大学生士兵专升本申请表》(以下简称“报名申请表”),打印后要在“申请须知与承诺”一栏手写签名确认,并到就读专科学校学籍管理部门签字盖章(往届退役大学生士兵无需盖章),同时填写完整其他个人信息。
2. 资格审核:所有已通过专业志愿审核的考生(包括退役大学生士兵)请在3月20日8:00-3月21日17:00登陆我校官网主页(wlxy.hbnu.edu.cn)的“专升本信息平台”提交签字盖章后的“报名申请表”。
3. 缴费:通过学校资格审核的考生请根据“专升本信息平台”的公告内容,于3月21日18:00-3月22日22:00完成在线缴纳专升本报名考试费(缴费标准见第六条“收费项目和标准”)。
4. 在报名平台报名但未在规定时间登陆我校“专升本信息平台”提交资格审核材料(或材料审核不通过),或通过审核但逾期未缴纳报名考试费的考生,视为自动放弃考试资格;报名考试费缴纳后,无论参加考试与否,一律不再退费。
5. 根据省教育厅有关文件精神,学校对考生的资格审查将贯穿招生、考试、录取、报到等工作全过程,在整个专升本工作各环节,一旦发现考生有弄虚作假、违规违纪行为,一律取消考生报名、考试、录取、报到资格。
四、考试
(一)考试科目
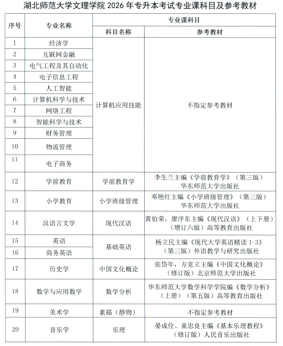
1. 普通考生:考试科目为公共课和专业课。公共课科目为英语,实行全省统一命题、统一考试、统一评卷,总分100分。专业课科目由我校自主确定并命题、阅卷,总分150分。各专业课科目和参考教材见《湖北师范大学文理学院2026年专升本考试专业课科目及参考教材》(附件2),各科目考试大纲见《湖北师范大学文理学院2026年专升本考试大纲》(附件3)。
2. 退役大学生士兵:退役大学生士兵免于文化课考试,参加职业技能综合考查。考查方式为笔试,总分100分,考查范围包括思想道德、人文素养、计算机基础等方面;其中服役期间荣立三等功及以上奖励的,可免于参加综合考查。
所有考试科目无选择题,无判断题,其他题型不限。
(二)考试时间和地点
1. 考试时间:2026年4月17日(星期五),公共课科目英语考试时间:9:00-11:00.专业课科目考试及退役大学生士兵综合考查时间:14:30-16:00.美术学专业课科目考试时间:14:30-16:30.
2. 考试地点:考场设在我校教学楼,各考场具体安排见准考证。考生可于4月16日在我校工作网站查看考场分布图。
3. 考试形式:笔试、闭卷。
(三)考试入场流程
考生于4月10日-17日登陆我校“专升本信息平台”打印准考证,持2026年专升本考试准考证和个人有效期内身份证参加考试。
(四)成绩发布
考生可自行登录我校“专升本信息平台”查询个人成绩:专业课成绩查询时间为2026年4月24日16:00;总成绩(专业课+英语)查询时间为2026年5月9日16:00.普通考生考试总成绩为公共课英语与专业课成绩总和,退役大学生士兵成绩为综合考查成绩。
(五)成绩复核
考生对本人成绩如有疑问,须登陆我校“专升本信息平台”,在“成绩查询”模块提交复核申请,下载打印《2026年普通专升本考试成绩核查申请表》,填写后本人手写签名,并与本人身份证、准考证放在一起拍照,在规定时间内将“申请表”“身份证”“准考证”照片上传至指定位置。专业课成绩复核受理时间为2026年4月24日16:00;总成绩(专业课+英语)复核受理时间为2026年5月9日16:00至5月12日上午9点。学校将及时组织专人进行复核,具体通知详见我校专升本工作网站公告。
五、录取
(一)录取标准
1. 普通考生:录取前公布单科最低录取控制线,对单科成绩低于最低录取控制线的考生不予录取。我校依据考生两门课程考试的总成绩,在计划内分专业从高分到低分依次录取。若同专业考生考试总成绩相同,则按公共课科目英语成绩较高者优先确定拟录取名单。
2. 退役大学生士兵:依据考生职业技能综合考查成绩按招生计划数(不区分报名专业)从高分到低分依次录取,对成绩为零的考生不予录取。申请免试的退役大学生士兵考生由学校进行资格审查,初核通过的退役大学生士兵考生将在学校工作网站进行公示。学校按相关规定办理录取手续。
(二)补录方法
若我校已完成招生计划,不再进行补录。如我校有未完成的招生计划(包括退役大学生士兵计划),由省教育厅统一在报名平台公布,按相关规定进行补录。第一轮未被录取的考生,可根据补录计划和学校招生简章、补录工作公告的要求进行补录报名。第一轮已被录取的考生不得再参加补录报名。
1. 普通考生:报名补录考生专科专业应符合报名我校补录的本科专业的专业相关性要求。我校根据公共课科目英语成绩对报名参加补录的考生按专业补录计划分专业从高分到低分依次录取。
2. 退役大学生士兵:退役大学生士兵报名补录,根据补录公告内容要求,对考生进行综合评价、择优录取。
(三)录取公示
我校将于规定时间内在学校工作网站公布各专业预录取名单,公示期为7天,公示期内接受社会监督,在公示期满后一周内学校将拟录取名单报送省教育厅复核。
应届毕业考生在7月31日前未取得专科毕业证书的,取消录取资格。
(四)录取通知书发放
经教育厅复核备案后,学校将在7月下旬左右通过中国邮政EMS向被录取考生寄发录取通知书。
六、收费项目和标准
根据《湖北省物价局、湖北省教育厅关于规范教育招生考试收费有关问题的通知》(鄂价费〔2006〕107号)文件规定,报名参加我校专升本考试的考生应向我校缴纳普通专升本报名考试费:普通考生80元/人,退役大学生士兵50元/人(免于参加综合考查的退役大学生士兵不收费)。被学校录取的2026年普通专升本学生,入学后的收费项目和标准与学校2024级同一专业全日制普通本科生一致。各专业学费、住宿费收费标准可参考附件4.
七、入学和培养
按专升本招生规定录取的新生持本人身份证原件和复印件、录取通知书及本人专科毕业证原件和复印件(退役大学生士兵需同时携带退出现役证原件和复印件),按我校有关要求和规定的期限到校办理入学手续。因故不能按期入学者,应按我校专升本新生入学须知的规定向学校请假,未经请假或请假逾期未到校者,视为放弃入学资格。
学校在报到时对专升本学生入学资格进行审查,审查合格的办理入学手续,予以学籍注册。审查发现考生信息等证明材料与本人实际不符等情况,或有其他违反国家招生考试规定情形的,取消入学资格。退役大学生士兵凡录取后未报到、自行放弃入学资格的,此后不再享受免试专升本政策。
我校对录取的专升本学生按照《省教育厅关于做好2026年湖北省普通高等学校专升本工作的通知》文件精神进行管理。所有专升本学生(含退役大学生士兵)为普通全日制形式学习,学制2年,不得采取非全日制学习形式就读,相关档案需转入学校,入学后不得转专业和转学。专升本学生原则上单独编班教学,确实无法单独编班的安排在同专业三年级插班教学。专升本学生进入本科专业学习后,与其他本科生一样享受奖学金、助学金等待遇。
专升本学生按专业培养方案修完规定的课程成绩合格,颁发普通高等学校毕业文凭。毕业证书内容按照国家规定填写,标注“在本校XX专业专科起点本科学习”,学习时间按进入本科阶段的实际时间填写。符合学士学位授予条件的,授予相应学士学位。
八、联系方式
我校工作日期间接受考生专升本工作咨询。
咨询时间:8:00-11:30.14:00-17:00
咨询方式:0714-5221151、5221033(教务部);QQ群:1027933158、568859375(任意一个即可)
联系人:袁老师,邮箱:1325185787@qq.com
我校专升本信息发布网址为:wlxy.hbnu.edu.cn/jwb
投诉举报电话:0714-5220698
投诉举报邮箱:460705859@qq.com
我校地址为:湖北省黄石市经济技术开发区金山大道东666号
附件
1. 湖北师范大学文理学院2026年普通专升本招生专业及要求
2. 湖北师范大学文理学院2026年专升本考试专业课科目及参考教材
3. 湖北师范大学文理学院2026年专升本考试大纲
4. 湖北师范大学文理学院2026年各专升本专业学费、住宿费收费标准
附件1 湖北师范大学文理学院2026年普通专升本招生专业及要求

附件2 湖北师范大学文理学院2026年专升本考试专业课科目及参考教材

附件3 湖北师范大学文理学院2026年专升本考试大纲
《2026年湖北省普通高等学校专升本〈大学英语〉考试要求》
《学前教育学考试大纲》
《小学班级管理考试大纲》
《现代汉语考试大纲》
《基础英语考试大纲》
《中国文化概论考试大纲》
《数学分析考试大纲》
《计算机应用技能考试大纲》
《乐理考试大纲》
《素描(静物)考试大纲》
附件4 湖北师范大学文理学院2026年各专升本专业学费、住宿费收费标准(仅供参考)

湖北师范大学文理学院
2026年1月
说明:附件可点击【湖北师范大学文理学院2026年普通专升本招生简章】到官方网址获取

升本之路,选择比努力更关键!湖北新东方专升本始终扎根本土考情,以院校招生简章为核心导向,用专业师资、定向教研、全周期伴学为你筑牢上岸底气。从政策解读到考点拆解,从课程适配到志愿兜底,我们陪你走过备考每一步。2026年,愿与你并肩冲刺,用硬核实力叩响理想本科院校的大门,奔赴更广阔的人生舞台!如需定制化备考方案,可点击下方弹窗和我们聊一聊,湖北新东方专升本为你解疑答惑,为你的升本之路全程保驾护航~
推荐阅读