2026年湖北专升本考试武汉体育学院体育科技学院专升本招生简章已经公布,新东方专升本网为大家整理了武汉体育学院体育科技学院2026年普通专升本招生简章,包括招生对象及条件、报名、考试、录取、收费项目和标准、入学和培养等内容,帮助2026年打算冲刺湖北专升本的同学快速及时了解升本政策。如有任何疑问,可点击弹窗联系客服老师咨询。
武汉体育学院体育科技学院2026年普通专升本招生简章
根据湖北省教育厅《省教育厅关于做好2026年普通高等学校专升本工作的通知》(鄂教高函〔2026〕2号),结合我校普通专升本招生专业培养目标和要求,制定本章程。
一、招生对象及报名条件
(一)应届高职(专科)毕业生
2026年湖北省普通高校全日制高职(专科)应届毕业生,能如期取得专科毕业证书(简称“普通考生”)。
报名条件:具有良好的思想品德和政治素质,热爱祖国,遵纪守法,身体健康,在校期间未受任何纪律处分;修完普通高职高专教学计划规定的课程,成绩良好,能在2026年7月31日前取得专科毕业证书。
(二)退役大学生士兵
遵守中华人民共和国宪法和法律,服役期间没有受到部队相关处分;在湖北省应征入伍;普通高校全日制高职(专科)毕业生及在校生(含高校新生)应征入伍,退役后完成高职学业。退役后参加过专升本考试的不得再次报考。
考生只能选择“普通考生”“专项计划考生”“退役大学生士兵”“技能大赛免试考生”中的一种考生类型报考。符合我校招生对象及报名条件的考生只能从“普通考生”“退役大学生士兵”中一种类型报考(注:我校不招收“专项计划考生”“技能大赛免试考生”);报考时请对照《武汉体育学院体育科技学院2026年普通专升本招生专业对高职(专科)专业的报考范围要求》(附件1)确认是否符合我校报考条件;符合条件的考生只能参加一次普通专升本考试(含已录取未报到、延期毕业考生等)。
二、招生专业

我校只招录“普通考生”“退役大学生士兵考生”,各专业招生计划数另行发布(含退役大学生士兵计划)。
三、报名
(一)报名准备
考生务必提前了解我省普通专升本考试相关政策规定、国家考试相关法律法规、报名工作安排及高校招生简章要求,掌握网络报名操作流程,知晓本人应该履行的相关义务以及违反普通专升本报名考试相关规定带来的后果和应承担的责任。所有考生应对自己的报考行为负责,凡提供虚假信息、虚假证件或证明材料的,一经查实,将取消其报名、考试、录取资格。考生必须阅读《中华人民共和国教育法》《中华人民共和国刑法》《最高人民法院、最高人民检察院关于办理组织考试作弊等刑事案件适用法律若干问题的解释》《国家教育考试违规处理办法》等相关法律法规规定涉考条款(在报名平台首页查阅)。
学籍学历校验:具体内容详见专升本报名平台考生须知重要提示,所有报名考生通过“学信网”手机APP对本人学籍学历信息进行核查。所有考生在报名前须先完成“学信网”手机APP下载和学籍学历核查及信息更正工作,核准无误后方可在普通专升本报名平台进行报名,对未进行核查或核查发现信息与本人信息不一致且在报名前未完成信息更正更新的考生,报名平台将禁止该类考生报名,请信息不一致的考生及时联系学校学籍管理部门。
(二)报名网址
考生统一在湖北省普通高等学校专升本报名平台(以下简称“报名平台”)进行网络报名,网址为http://zsb.e21.cn。
(三)志愿填报
网络报名期间,报名平台开放时间为每天8:00-20:00.具体操作流程请查看附件6:《考生须知》。考生对其提供的信息和资料真实性、准确性和完整性负责,并承担相应责任。考生务必确认本人学籍或学历能在“中国高等教育学生信息网”(学信网)查询并提供学信网学籍在线验证报告后,方可报名。
1. 普通考生:志愿填报时间为3月10日8:00-3月13日20:00.需按要求如实填写《2026年湖北省普通高等学校专升本报名申请表》。按提示上传符合要求的本人电子照片文件、居民身份证正反面、学籍证明材料(在线学籍验证报告或毕业证书)。每名考生限报一所高校的一个专业,报名期间可查看各校各专业报名情况,并可修改志愿。符合不限专业报考体育教育专业的考生,将国家二级及以上运动员技术等级证书扫描件发送至邮箱wtkyzsbzs@163.com,邮件命名为“考生姓名+身份证号码+证书等级”。
2. 退役大学生士兵考生:退役大学生士兵考生须参加“预报名”后再进行“志愿填报”。2026年1月之前退役,未参加预报名的退役大学生士兵考生无法参加“志愿填报”。2026年3月退伍的可暂不上传退役证扫描件,但填报志愿阶段均需上传。申请免试的退役大学生士兵均须参加预报名和志愿填报,否则无效。第一阶段:2月25日8:00-2月28日20:00进行预报名;第二阶段:3月10日8:00-3月13日20:00进行志愿填报,填报要求同普通考生一致。志愿填报结束前,退役大学生士兵考生须在“入伍地证明”材料一栏上传经批准入伍地县级人民政府征兵办公室签字盖章和考生本人签字的《2026年湖北省普通高等学校退役大学生士兵专升本申请表(预报名)》,该项不能空缺。如有立功受奖,可同步上传立功受奖相关证明。报名期间可查看各校各专业报名情况,并可修改志愿。
(四)志愿审核
3月14日8:00-3月17日20:00.我校对考生志愿信息进行审核;志愿信息审核通过的考生不得更改志愿信息;志愿信息审核未通过的考生可在3月18日8:00-20:00更正志愿一次;3月19日8:00-20:00.我校对更正志愿的考生进行专业志愿终审。
(五)打印报名表
通过志愿审核考生,须在3月14日8:00-3月22日20:00.从报名平台下载打印《2026年湖北省普通高等学校专升本报名申请表》或《2026年湖北省普通高等学校退役大学生士兵专升本报名申请表》,确认网络报名成功,并在“申请须知与承诺”处签名。
(六)重要提示
1. 未参加退役大学生士兵预报名的考生不能填报退役大学生士兵志愿。
2. 若考生本人对高校专升本招生信息了解不准确,未按规定时间和程序填报志愿、未发现错填或漏填志愿导致无法报考以及未按要求上传电子照片的,责任由考生本人承担。
3. 考生在填报或更改报考专业前,务必认真阅读我校招生简章,必要时请电话咨询,确认所学专科专业是否符合我校本科招生专业的报考要求。
4. 网络报名期间,报名平台每天公布一次各招生高校招生专业报考人数,考生可在填报志愿期间随时查询各高校各专业招生计划和报考人数信息,自行决定是否调整报考志愿。
5. 为防止填报志愿截止前访问量过大引发网络堵塞,可能导致考生无法提交报考信息,请考生注意把握好时间尽早提交(建议在填报志愿时间截止前2小时完成最终报考信息提交)。
6. 网络报名时考生须提交本人电子照片。电子照片须真实表达考生本人相貌。禁止对电子照片图像整体或局部进行镜像旋转等变换操作。不得对人像特征(如伤疤、痣、发型等)进行技术处理。除头像外,不得添加边框、文字、图案等其他内容。数字化图像文件为宽480像素*高640像素,分辨率300dpi,应符合JPG标准,压缩后文件大小一般在20KB至40KB。
7. 报名平台不支持移动端,请使用电脑端进行操作。填报个人基本信息时,真实姓名、身份证号务必准确填写。若姓名中含有间隔符,请使用“•”,如“达•芬奇”。身份证号必须为18位,所有数字请用半角输入。
8. 考生首次登录报名平台须使用手机号完成报名账号注册,同一身份证号只能注册一次。请务必使用本人手机号、本人真实姓名进行注册,严禁冒用他人手机号或委托他人注册账号和进行网上报名。
(七)资格复核与缴费
通过志愿审核的考生,需登录我校专升本管理系统,网址:http://kjxyzsbks.whsu.edu.cn/,上传复核材料并缴纳考试报名费,时间为3月14日-3月22日。
1. 材料上传
(1)普通考生需上传材料:《2026年湖北省高校普通专升本报名申请表》、“学信网”电子版《教育部学籍在线验证报告》、居民身份证正反面。
(2)退役大学生士兵需上传材料:《2026年湖北省普通高等学校退役大学生士兵专升本申请表》、《应征公民入伍批准书》、《退役证》、高职高专毕业证明或毕业证书、应届生提供“学信网”电子版《教育部学籍在线验证报告》(获取方式参见附件2)、居民身份证正反面。申请免试入学的退役大学生士兵,还需上传《2025年湖北省退役大学生士兵普通高校专升本免试申请表》和个人立功受奖证明材料。
(3)考生上传材料均为JPG格式,复核结果将于2026年3月22日反馈给考生。逾期未上传者,视为放弃考试资格。
(4)通过复核的考生应及时缴纳报名费,逾期未缴纳报名考试费的考生,视为自动放弃考试资格。报名考试费缴纳后,无论参加考试与否,一律不再退费。
(5)根据省教育厅有关文件精神,资格审查将贯穿招生、考试、录取、报到等工作全过程,在整个“专升本”各工作环节,一旦发现考生有弄虚作假、违规违纪行为,一律取消考生报名、考试、录取、报到资格。
2. 缴费
(1)根据《湖北省物价局、湖北省教育厅关于规范教育招生考试收费有关问题的通知》(鄂价费﹝2006﹞107号)文件规定,考生报名应缴纳普通专升本报名考试费,收费标准如下:
①普通考生:科目一考试费用30元,科目二考试费用50元,共计80元。
②退役大学生士兵考生:职业适应性考查费用50元,共计50元。申请免试退役大学生士兵考生无需缴纳。
(2)被录取的2026年普通专升本学生,入学后的学费、住宿费等收费项目和标准将与招生高校现随读年级专业全日制普通本科生保持一致。
四、考试
(一)普通考生考试及参考材料
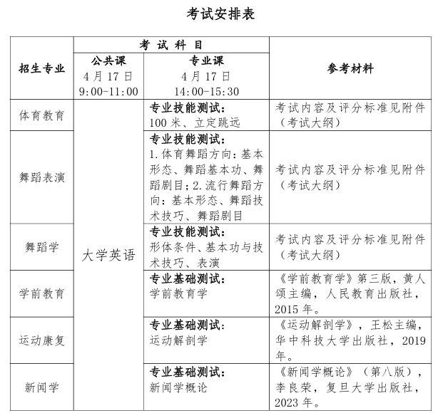
1. 体育教育、舞蹈表演、舞蹈学专业考试科目为两科,所有科目考试满分均为100分。科目一《大学英语》,考试时长120分钟;科目二为专业技能测试,考试具体时间根据项目特点安排。
2. 学前教育、运动康复、新闻学专业考试科目为两科,所有科目考试满分均为100分。科目一《大学英语》,考试时长120分钟,科目二为专业基础测试,考试时长90分钟,均采用闭卷笔试方式进行。
3. 为防止考试作弊,所有考试科目无选择题,无判断题,其他题型不限。
4. 考试日期:2026年4月17日。考试地点:武汉市江夏区藏龙岛科技园环岛路1号武汉体育学院体育科技学院教学楼。

5. 注意事项:①所有考生须凭二代身份证和准考证参加考试,两证缺一不可;②英语考试,考生按照考试要求准备好黑色签字笔等;③舞蹈学、舞蹈表演专业的考生,专业技能测试所需音乐,按照考试大纲(附件5)要求准备。
(二)退役大学生士兵职业适应性综合考查
1. 考查方式及时间:退役大学生士兵考生参加职业适应性考查,采取笔试考查,时长90分钟,满分100分。符合退役大学生士兵报考条件的考生,在服役期间荣立个人三等功及以上的退役大学生士兵考生免于参加职业适应性综合考查。考查时间:2026年4月17日下午14:00-15:30.
2. 考查范围:综合能力考查范围:人文素养、政治理论、时事政治、法律法规、军事常识。
通过复核的考生,请于2026年4月10日-4月17日登录我校专升本管理系统(http://kjxyzsbks.whsu.edu.cn/)下载打印考试准考证。
五、成绩查询与复核
(一)成绩查询
1. 拟定于4月24日16:00公布各专业专业课、综合考查成绩;
2. 拟定于5月9日16:00公布各专业英语成绩、专业课成绩和总成绩;
3. 查询网址:http://kjxyzsbks.whsu.edu.cn。
(二)成绩复核
专业课复查受理时间为4月24日,大学英语科目复查受理时间为5月9日-11日,具体通知详见我校专升本工作网站公告。考生如对各科成绩有疑问,可自行下载填写附件4:《武汉体育学院体育科技学院专升本成绩复核申请表》,发送至邮箱wtkyzsbzs@163.com,邮件命名格式为:“考生姓名+成绩复核”。申请受理后,学校纪检组按照规定程序办理。
六、录取
应届毕业生考生在2026年7月31日前未取得专科毕业证书的,取消录取资格。正式录取前公布单科最低录取控制线。
(一)普通考生录取
1. 考生按总分从高分到低分依次录取,若总分相同:所有专业按科目二的单科成绩从高分至低分录取。第一批预录取名单公示7天。
2. 如我校第一批预录取已完成招生计划,不再进行补录;如有未完成的招生计划,将由省教育厅统一在专升本报名平台公布补录计划。第一批未被录取的考生,可根据补录计划按照我校招生简章要求进行补录报名。第一批已被录取的考生不得再参加补录报名。对报名参加补录的考生,我校按照英语科目成绩从高分到低分依次录取。补录名单公示7天。
(二)退役大学生士兵录取
1. 我校依职业适应性综合考查成绩按招生计划从高分到低分依次录取,第一批预录取名单公示7天。
2. 对申请免试的退役大学生士兵考生,经学校资格审查通过后,按照相关规定办理录取手续。
3. 如我校第一批预录取未完成退役大学生士兵计划,则按照省教育厅统一安排开展补录。第一批未被录取的退役大学生士兵可根据补录计划和我校招生简章、补录公告的要求进行补录报名。第一批已被录取的考生不得再参加补录报名。我校按要求对报名考生组织职业适应性综合考查,依据考查成绩综合评价择优录取。补录名单公示7天。
七、入学
1. 我校向省教育厅报送预录取名单备案后,邮寄录取通知书。将按照《2026年湖北省高校普通专升本报名申请表》或《2026年湖北省普通高等学校退役大学生士兵专升本报名申请表》登记的地址邮寄,采用EMS邮政快递方式寄出(拟定于7月中下旬)。请各位考生确保登记地址能够收到录取通知书。
2. 按专升本招生规定录取且经省教育厅备案的新生持本人身份证原件和复印件、录取通知书及本人专科毕业证原件和复印件(退役大学生士兵需同时携带退役证原件和复印件),按我校有关要求和规定的期限到校办理入学手续。因故不能按期报到的,应当向学校请假。未请假或者请假逾期的,视为放弃入学资格。我校将严格按照有关规定开展新生入学资格复查工作,审查合格的办理入学手续,按省教育厅要求予以学籍注册;审查发现新生的录取通知、考生信息等证明材料,与本人实际情况不符,或者有其他违反国家招生考试规定情形的,取消入学资格。退役大学生士兵凡录取后未报到、自行放弃入学资格的,此后不再享受免试专升本政策。“专升本”学生的档案由所在专科学校邮寄至我校招生就业处;退役大学生士兵考生中往届毕业生的档案凭我校开具的调档函,由本人到档案保管单位办理调档手续。
3. 各专业“专升本”学生(含退役大学生士兵)为高等学校普通全日制学生,学制两年。学生人数如达到开班标准,则单独开班学习,如未达到开班人数要求则插入我校相应专业三年级学习,不采用非全日制学习形式就读,入学后不得转专业或转学。修完本科学业,成绩合格者,按照国家规定颁发普通高等学校毕业文凭,毕业证书内容按照国家规定填写,标注“在本校XX专业专科起点本科学习”,学习起止时间按进入本科阶段的实际时间填写;符合学士学位授予条例的,可申请授予学士学位。
4. 专升本学生在校期间与其他本科生同样享受奖学金、助学金等待遇。
八、联系方式
工作网址:https://kyjwc.whsu.edu.cn/
管理系统网址:http://kjxyzsbks.whsu.edu.cn
电子邮箱:wtkyzsbzs@163.com
招生咨询QQ群:1038905915
招生咨询电话:027-81300033、027-81300009
联系人:张敏、杨志鹏
监督举报电话:027-81300868
咨询时间段:工作日上午8:30-11:00.下午14:00-16:30
附件
1. 武汉体育学院体育科技学院2026年普通专升本招生专业对应高职(专科)专业的报考范围要求
2. 学信网学籍验证报告下载步骤
3. 2026年湖北省退役大学生士兵普通高校专升本免试申请表
4. 武汉体育学院体育科技学院专升本成绩复核申请表
5. 武汉体育学院体育科技学院2026年专升本招生考试大纲
6. 考生须知
武汉体育学院体育科技学院
2026年1月29日
说明:附件可点击【武汉体育学院体育科技学院2026年普通专升本招生简章】到官方网址获取

2026年湖北专升本院校招生简章已发布,专业调整、科目优化的考情变化,既为考生带来新的报考机遇,也对备考规划提出了更高要求。湖北新东方专升本深耕湖北本土升本培训领域,始终以最新招生政策为导向,紧跟各院校招生简章核心要求,依托本土资深师资团队对考情的精准把握、定制化教材体系对院校考纲的严格对标、全周期个性化服务对考生需求的全面适配,为每一位升本学子筑牢备考底气。若同学们对湖北专升本还有什么疑问,可点击下方弹窗和我们聊一聊,湖北新东方专升本为你解疑答惑。
推荐阅读