2026年湖北专升本考试武汉设计工程学院专升本招生简章已经公布,新东方专升本网为大家整理了武汉设计工程学院2026年普通专升本招生简章,包括招生对象及条件、报名、考试、录取、收费项目和标准、入学和培养等内容,帮助2026年打算冲刺湖北专升本的同学快速及时了解升本政策。如有任何疑问,可点击弹窗联系客服老师咨询。
武汉设计工程学院2026年普通专升本招生简章
武汉设计工程学院成立于2004年,2015年经教育部批准转设更名,已发展成为一所艺术学与工学为特色,多学科协调融合发展的全日制普通本科高校。学校下设成龙影视传媒学院、公共艺术学院、环境设计学院、时尚设计学院、智能工程学院、文化创意管理学院、食品与生物科技学院、亚心护理学院、天工产业学院、马克思主义学院等10个学院和公共基础课部,现有在校生12700余人。
根据《省教育厅关于做好2026年湖北省普通高等学校专升本工作的通知》(鄂教高函〔2026〕2号)精神,学校拟选拔一批优秀学生进入学校普通全日制本科专业学习,学制2年,成绩合格者颁发普通全日制本科毕业证,符合学校学位授予条件的,授予学士学位。
一、招生对象及条件
(一)应届高职(专科)毕业生
2026年湖北省普通高校全日制高职(专科)应届毕业生(简称“普通考生”),具备良好的思想品德和政治素质,热爱祖国,遵纪守法,在校期间未受任何纪律处分或所受处分已撤销;修完普通高职高专教学计划规定的课程,成绩合格,能如期取得专科毕业证书;身体条件达到《普通高等学校招生体检工作指导意见》要求。
(二)退役大学生士兵
遵守中华人民共和国宪法和法律,服役期间没有受到部队相关处分;在湖北省应征入伍;普通高校全日制高职(专科)毕业生及在校生(含高校新生)应征入伍,退役后完成高职学业。退役后参加过专升本考试的不得再次报考。
考生只能选择“普通考生”和“退役大学生士兵”中的一种类型报考。符合条件的考生只能参加一次普通专升本考试(含已录取未报到、延期毕业考生等)。考生务必确认本人学籍或学历能在“中国高等教育学生信息网”(学信网)查询并提供学信网学籍在线验证报告后,方可报名。
二、招生专业及考试科目
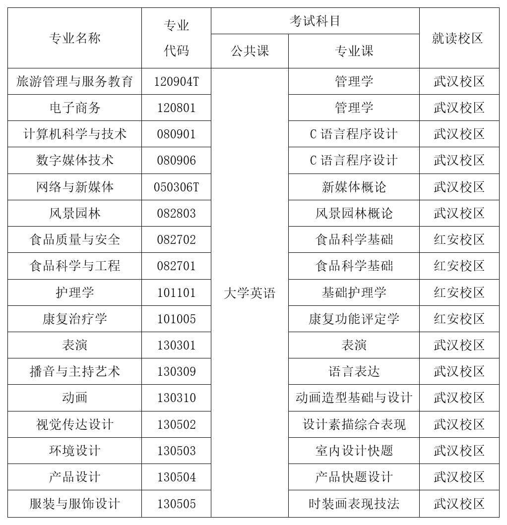
各专业考试信息参见《武汉设计工程学院2026年普通专升本考试信息表》(附件1),考试大纲参见《武汉设计工程学院2026年普通专升本考试大纲》(附件2)。
学校退役大学生士兵计划不做分专业计划,专业报考范围要求同普通考生一致。考试采用职业适应性综合考查方式进行。

三、报名
(一)志愿填报
1.报名平台。湖北省普通高等学校专升本报名平台。考生对其提供的信息和资料真实性、准确性和完整性负责,并承担相应责任。
2.报名时间及要求。网络报名期间,报名平台开放时间为每天8:00-20:00.具体时间如下:
(1)普通考生
报名时间:3月10日8:00-3月13日20:00
普通考生登录报名平台进行网络报名。按要求如实填写《2026年湖北省普通高等学校专升本报名申请表》,考生需上传符合要求的本人电子照片文件、居民身份证正反面、学籍学历证明材料(在线学籍验证报告或毕业证书)。每生限报一所高校的一个专业。
(2)退役大学生士兵报名分两个阶段:
第一阶段:2月25日8:00-2月28日20:00进行预报名;符合报名资格条件的退役大学生士兵登录报名平台,填写《2026年湖北省普通高等学校退役大学生士兵专升本申请表》,同时上传本人相关材料。材料包括:本人电子照片文件(要求与普通考生一致)、居民身份证正反面、学籍学历证明材料(在线学籍验证报告或毕业证书)、入伍地证明、退出现役证明(2026年3月退役的可暂不上传退役证),有立功受奖的可同步上传相关证明;预报名后需打印申请表,经本人签字及批准入伍地县级人民政府征兵办公室签字盖章。
温馨提示:预报名结束后,考生姓名、身份证号、入伍地、入学时间、入伍时间五项信息将被锁定,无法修改;报名平台会以短信形式提醒部分考生核对信息,收到短信的可在志愿填报阶段修正。
第二阶段:3月10日8:00-3月13日20:00进行志愿填报,填报要求同普通类考生一致。2026年1月之前退役,未参加预报名的不能填报退役大学生士兵志愿。
已参加预报名的退役大学生士兵考生须在湖北省报名平台“入伍地证明”材料一栏上传经批准入伍地县级人民政府征兵办公室签字盖章和考生本人签字的《2026年湖北省普通高等学校退役大学生士兵专升本申请表(预报名)》。
3.报考专业。考生只能填报一个招生专业,原则上应与考生专科阶段所学专业相同或相近,具体要求详见附件3.
4.报名信息审核。报名期间每天公布一次招生专业报考人数。报名结束后,学校对考生的报名和志愿信息进行审核。
(二)审核确认
1.志愿信息审核。填报志愿结束后,学校于2026年3月14日8:00-17日20:00进行志愿信息审核,未通过审核的考生于2026年3月18日8:00-20:00更正志愿,2026年3月19日8:00-20:00学校对更正志愿的考生进行专业志愿终审。志愿信息审核通过的考生不得更改志愿信息;通过审核的考生需于2026年3月14日8:00-22日20:00打印报名表。
2.资格审核。2026年3月22日前(含3月22日),考生须上传相关证明材料至学校招生信息网。学校将对考生报考资格逐一审核。上传材料及要求如下:
(1)普通考生:在线学籍验证报告(或毕业证书)电子版、《2026年湖北省高校普通专升本学生报名申请表》(签字扫描)、居民身份证正反扫描件。
(2)退役大学生士兵:审核流程同普通考生,终审未通过的视为不具备报名和考试资格;通过审核的考生可于3月14日8:00-22日20:00打印报名表。申请免于参加职业适应性综合考查的退役大学生士兵,还需提供《2026年湖北省退役大学生士兵普通高校专升本免试申请表》纸质版一式两份(附件4),本人手写签名后拍照上传。
(3)学校根据湖北省教育厅有关文件对报名考生进行资格审核,资格审核贯穿专升本考试录取全过程,不符合报考资格或发现资格信息不实的考生不予录取。
3.缴费确认。考生可通过学校招生信息网查询审核结果,确认通过的考生通过支付宝“扫一扫”下方二维码,进入并关注“武汉设计工程学院”支付宝生活号,依次点击学杂缴费—报名缴费—专升本报名费。普通考生缴纳报名费80元(公共课30元,专业课50元),退役大学生士兵缴纳报名费50元(免试考生无需缴纳报名费)。
武汉设计工程学院支付宝生活号
(1)缴费时间:2026年3月22日前(含3月22日)。
(2)缴费说明。已在网上报名,但未在规定时间内发送确认报名资料和未按时缴纳报名费的考生,视为自动放弃报名。报名考试费缴纳后,无论参加考试与否,一律不予退费。
(3)收费标准。普通专升本报名考试费按《湖北省物价局、湖北省财政厅关于规范教育招生考试收费有关问题的通知》(鄂价费〔2006〕107号)批准的标准执行。被学校录取的2026年普通专升本学生,入学后的收费项目和标准与学校2024级同一专业全日制普通本科生一致。
4.准考证打印。通过资格审查并缴费确认的考生,在学校招生信息网上予以公布,考生可于2026年4月10日至17日登录学校招生信息网打印准考证。
四、考试
按照湖北省教育厅文件要求,所有考试科目无选择题,无判断题,其他题型不限,学校不公布考试题型、题样。
(一)考试时间:2026年4月17日
1.普通考生
9:00至11:00 公共课(大学英语)
14:00至16:30 专业课
(部分专业课程15:30结束,详见准考证)
2.退役大学生士兵
14:00至16:30 综合考查(每人15分钟)
(二)考试(面试)地点
武汉设计工程学院(武汉校区),具体考场安排见准考证或网站公告。
(三)考试科目
普通考生考试科目分为公共课和专业课。公共课科目为英语,英语命题、阅卷由全省统一安排,总分100分;专业课科目由学校自主确定并命题、阅卷,文理类总分100分,艺术类总分200分。退役大学生士兵职业适应性综合考查方式为面试,总分100分。在服役期间荣立三等功及以上的退役大学生士兵考生免于参加职业适应性考查。
(四)考试纪律
学校参照国家教育考试的标准,制定详细的考试组织方案和考务手册,健全组织机构,明确工作职责,加强考试各环节的规范管理。对考试违规违纪行为,要按照国家教育考试相关法律法规和学生管理规定进行处理。
(五)查分
考试结束后,考生可于2026年4月24日16:00通过学校招生信息网查询专业课、综合考查考试成绩,于2026年5月9日16:00查询公共课、专业课和总成绩。
(六)成绩复核
专业课、综合考查复查受理时间为2026年4月24日16:00.总成绩(专业课+英语)科目复查受理时间为2026年5月9日16:00.复核受理截止时间2026年5月12日上午9点前。具体流程和要求关注学校招生信息网站发布的公告。申请受理后,学校普通专升本复核工作组按照规定程序查阅试卷,成绩复核仅复核是否存在漏评、漏阅、登错分,不重新阅卷,不涉及评分标准宽严程度的掌控。若有误,则按考生实际成绩更正。
五、录取
(一)录取办法
1.普通考生
正式录取前学校公布单科最低录取控制线。普通考生在专业招生计划内按照考试总分从高分到低分依次录取。若总分相同,则按公共课(英语)成绩排序录取。
第一轮录取结束后,如果学校已完成普通招生计划,不再进行补录;如果学校未完成普通考生计划,由湖北省教育厅统一在专升本报名平台公布补录计划。第一轮未被录取的考生,可根据补录计划和学校补录工作公告的要求进行补录报名。第一轮已被录取的考生不得再参加补录报名。学校根据招生简章报考要求,对报名参加补录的考生按照公共课(英语)成绩从高分到低分依次录取。
2.退役大学生士兵录取
学校依据退役大学生士兵综合考查结果,结合考生志愿、在校期间成绩、服役期间表现等情况综合评价,在计划内择优录取。
第一轮录取结束后,未完成的退役大学生士兵计划,由省教育厅统一在专升本报名平台公布。第一轮未被录取的退役大学生士兵,可根据补录计划和学校招生简章、补录工作公告的要求进行补录报名。第一轮已被录取的考生不再参加补录报名。学校按照招生简章规定对参加补录的考生进行综合评价、择优录取。在服役期间荣立三等功及以上的退役大学生士兵考生免于参加职业适应性考查,核实无误后按照相关规定进行录取。
应届毕业生考生在2026年7月31日前未取得专科毕业证书的,取消录取资格。
(二)录取公示
按照省教育厅文件规定及学校普通专升本招生工作时间安排公示拟录取名单,公示期为7天。具体通知请关注学校招生信息网站。
(三)录取备案
公示期满后,学校将拟录取的专升本考生名单报省教育厅复核备案。
(四)录取通知书发放
通过复核备案的普通专升本考生,由学校通过邮政快递发放录取通知书。被录取的考生凭录取通知书办理户口和档案迁移手续,具体报到时间详见《武汉设计工程学院2026年新生入学须知》。
六、其他说明
(一)入学报到
2026级专升本新生持本人身份证原件和复印件、录取通知书及本人专科毕业证原件和复印件(退役大学生士兵需同时携带退出现役证原件和复印件),在规定时间内办理入学报到手续。确因特殊情况不能按时报到的,须联系学校招生就业处办理请假手续,未经请假或请假逾期者,视为放弃入学资格。
(二)学籍管理
学校严格按照有关规定开展新生入学资格审查工作,审查合格的办理入学手续,予以注册学籍;审查发现新生的录取通知、考生信息等证明材料与本人实际情况不符的,或者有其他违反国家招生考试规定情形的,取消其入学资格。退役大学生士兵凡录取后未报到、自行放弃入学资格的,此后不再享受免试专升本政策。专升本学生(含退役大学生士兵)为高等学校普通全日制学生,学制2年,不得采取非全日制学习形式就读,入学后不得转专业和转学。专升本学生修完本科教学计划规定的内容达到毕业要求的,颁发本科毕业证书,其毕业证书上标注“在本校XX专业专科起点本科学习”,学习时间按进入本科阶段学习和颁发毕业证书实际时间填写。
(三)就业政策
普通专升本学生的就业,按国家有关普通全日制本科毕业生的就业政策执行。
(四)奖助贷情况
普通专升本学生本科在校期间与其他本科生一样享受奖学金、助学金等待遇。
(五)考生服务
学校提供电话咨询、网络答疑等服务,考生报名、缴费、考试等相关内容以招生简章为准。
联系电话:027-81731888(招就处)81731657(教务处)
监督电话:027-81730636
学校地址:湖北省武汉市江夏区藏龙岛开发区杨桥湖大道1号(武汉校区)
湖北省红安经济开发区红安大道特9号(红安校区)
附件1:2026年普通专升本考试大纲
附件2:2026年普通专升本招生专业报考范围
附件3:2026年湖北省退役大学生士兵普通高等学校专升本免试申请表
附件4:2026年考生须知
学校未委托任何机构或个人代理普通专升本招生事宜,不组织任何形式的考前辅导或培训,专升本信息及通知将会及时在学校官网和工作网址公告。
说明:附件可点击【武汉设计工程学院2026年普通专升本招生简章】到官方网址获取
湖北新东方专升本助力选校备考
1. 公共课辅导
英语是全省统一考查科目,分值占比高,是拉开分数差距的关键。湖北新东方专升本公共课课程,用4阶段进阶体系+全程伴学服务,帮你把公共课学透、考稳。
2. 定向专业课辅导
针对目标院校的自主命题科目,严选师资结合历年真题梳理核心考点,提升专业课备考效率。
3. 志愿填报指导
考前结合模考成绩与院校招录数据,提供1v1志愿填报规划,确保上岸概率最大化。
武汉新东方专升本线下班根据考生的备考阶段与基础水平,设计了四类核心课程:
升本全程 班:适合大二/27考季考生,利用周末时间长线备考,系统夯实基础,充分积累知识储备。
升本冲刺班:适合大三/26考季考生,针对专升本考试进行应试能力提升,聚焦高频考点与解题技巧,实现短期提升。
升本密训营:适合自律性较弱的大三考生,住学一体的沉浸式环境搭配封闭式管理,高效提升复习效率。
升本一对一:适合需要精细化服务的考生,定制化课程与全方位答疑,精准攻克个人薄弱点。

升本之路,选择专业的陪伴方能少走弯路。湖北新东方专升本将始终与你并肩同行,以硬核实力为支撑,以贴心服务为保障,陪你走过从备考到录取的每一步,助你圆梦本科,奔赴更广阔的人生舞台!若想了解更多院校招生简章解读、专业报考策略及定制化备考方案,可点击下方弹窗,湖北新东方专升本将为你提供一对一专业指导,为你的升本之路保驾护航。
推荐阅读