2026年湖北专升本考试武昌理工学院专升本招生简章已经公布,新东方专升本网为大家整理了武昌理工学院2026年普通专升本招生简章,包括招生对象及条件、报名、考试、录取、收费项目和标准、入学和培养等内容,帮助2026年打算冲刺湖北专升本的同学快速及时了解升本政策。如有任何疑问,可点击弹窗联系客服老师咨询。
武昌理工学院2026年普通专升本招生简章
根据《湖北省教育厅关于做好2026年普通专升本工作的通知》精神,结合我校普通专升本招生专业培养目标和要求,特制定本章程。
一、报名对象及条件
1.应届高职(专科)毕业生。2026年湖北省普通高校全日制高职(专科)应届毕业生,能如期取得专科毕业证书(简称“普通考生”)。具有良好的思想品德和政治素质,热爱祖国,遵纪守法;修完普通高职(专科)教学计划规定的课程,成绩良好,身体健康。
2.退役大学生士兵。遵守中华人民共和国宪法和法律,服役期间没有受到部队相关处分;在湖北省应征入伍;普通高校全日制高职(专科)毕业生及在校生(含高校新生)应征入伍,退役后完成高职学业。退役后参加过专升本考试的不得再次报考。在服役期间荣立三等功及以上奖励的,可申请免试就读我校,申请免试的退役大学生士兵均须参加预报名和志愿填报,否则无效。
3.符合条件的考生只能参加一次普通专升本考试(含已录取未报到、延期毕业考生等)。
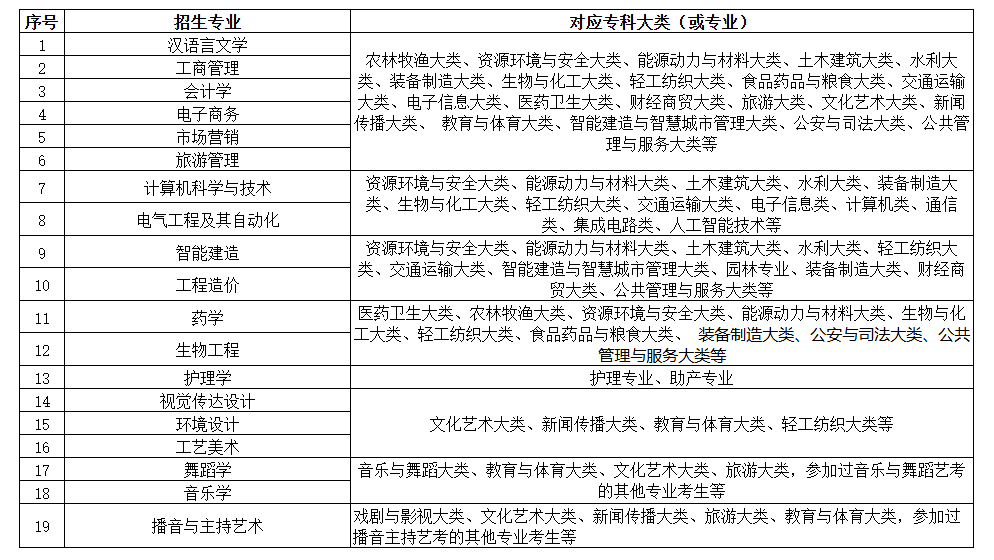
二、招生专业及考试科目

说明:
(1)分专业招生计划另行通知。
(2)英语考试时间120分钟,满分100分;专业课考试时间90分钟,满分200分。
(3)退役大学生士兵免文化课考试,由我校组织进行职业适应性综合考查,考查方式为面试,主要考查考生综合素质,包括职业适应性测试、职业意识、心理素质等三个方面,面试满分为100分。荣立三等功及以上的考生可申请免试职业适应性综合考查。
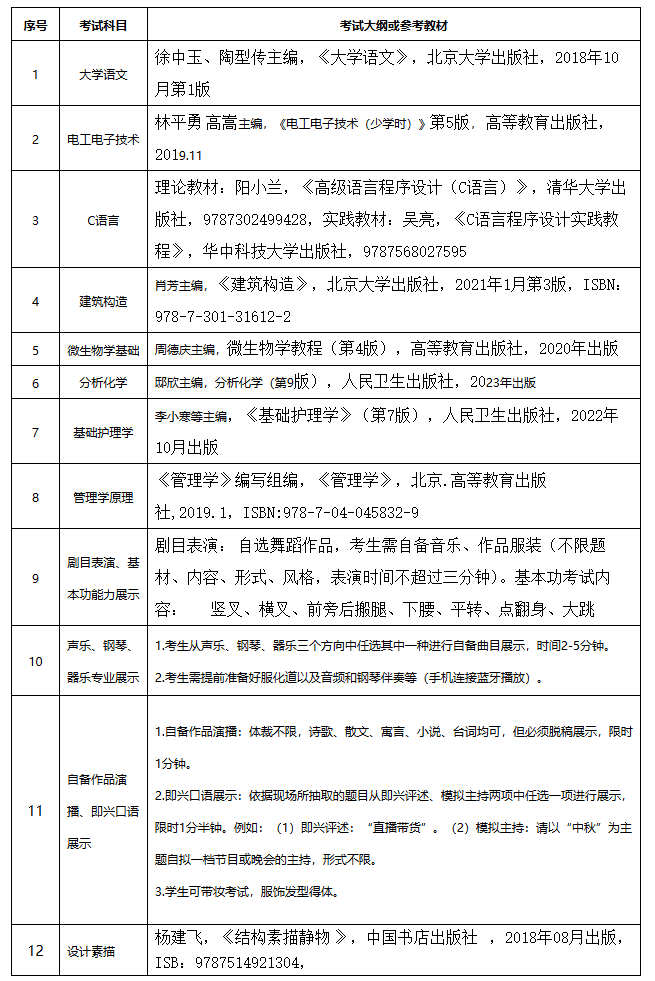
三、参考教材

注:以上课程的考试大纲发布在武昌理工学院教务处网站专升本专栏
四、工作程序
(一)网上报名
(1)普通考生:报名时间:2026年3月10日8:00至13日20:00;全省统一报名网址:https://zsb.e21.cn/,考生注册账号并登录报名平台后,点击页面下方的“在线报名”模块,按以下步骤操作:
①认真阅读并签署电子版《考生须知》、《考生诚信承诺书》(必须点击“同意”按钮方可继续下一步填报,否则将被直接退出信息填报页面)。
②选择考生类别---普通考生或退役大学生士兵。
③按照页面提示填报个人基本信息(带*号的信息为必填项)。
④按页面提示上传符合要求的本人电子照片文件、居民身份证正反面、学籍证明材料(在线学籍验证报告或毕业证书),专项计划考生还需上传建档立卡手册等有关专项身份证明材料。
⑤检查信息无误后,点击“保存基本信息”按钮。考生在首次点击此按钮时,报名平台会生成考生的学籍二维码,考生应使用“学信网”手机APP扫描功能,扫描报名平台的学籍二维码,“学信网”手机APP会显示一条或多条学籍信息,考生应选择用于本次报名的学籍信息,然后点击手机APP上“确定”按钮,确认将学信网的学籍信息用于普通专升本报名。考生在手机APP中完成学籍授权后,点击报名平台学籍二维码下方的“提交”按钮,保存当前所有填报信息。
⑥符合报名条件的学生根据自己专科所学专业,报考学校规定的专业(具体专业报考要求见附件1),一个学生只能报考一个专业。
⑦检查报考信息无误后,点击“保存”按钮,保存考生当前报考信息。
只有点击了“保存”按钮,填报的信息才会储存到报名系统中;不点击的话,志愿信息就保存不了,等于没有填报(或没有修改)本次志愿。填报志愿截止时间前,考生可多次修改志愿,每次修改后都要点击“保存”按钮,以最后一次修改并保存的志愿为准。
⑧保存后,报名平台将显示报名申请表预览页面,考生检查填报的考生类型、个人信息、专业志愿等报考信息是否准确,全面检查后,如果没有问题,考生点击页面右上角“安全退出”按钮,退出报名系统。如果发现有问题,请在填报志愿截止时间前及时登录报名系统,更正相关报考信息。
(2)退役大学生士兵报名分两个阶段:第一阶段:2026年2月25日8:00至28日20:00进行预报名,符合报名资格条件的退役大学生士兵登录报名平台,填写《2026年湖北省普通高等学校退役大学生士兵专升本申请表》,同时上传本人相关材料(预报名阶段2026年3月退役的大学生士兵可暂不上传退役证扫描文件,填报志愿阶段均需上传);第二阶段,2026年3月10日8:00至13日20:00进行志愿填报,填报要求同普通考生一致。2026年1月之前退役,未参加预报名的不能填报退役大学生士兵志愿。退役大学生士兵考生须在“入伍地证明”材料一栏上传经批准入伍地县级人民政府征兵办公室签字盖章和考生本人签字的《2026年湖北省普通高等学校退役大学生士兵专升本申请表(预报名)》,该项不能空缺。
(3)网络报名时考生须提交本人电子照片。电子照片须真实表达考生本人相貌。禁止对电子照片图像整体或局部进行修图、镜像旋转等操作。不得对人像特征(如伤疤、痣、发型等)进行技术处理。除头像外,不得添加边框、文字、图案等其他内容,不得提交美颜处理的相片。数字化图像文件为宽480像素*高640像素,分辨率300dpi,应符合JPG标准,压缩后文件大小一般在20KB至40KB。
(二)专业志愿审核
(1)考生可在填报志愿期间查询各高校各专业招生计划和报考人数信息,自行决定是否调整报考志愿。网络报名期间,报考人数统计信息每天中午12:00更新一次。
(2)3月14日8:00至3月17日20:00.我校将对考生的志愿信息进行审核,考生查阅审核结果,通过审核的考生不得更改志愿,审核未通过的考生可于2026年3月18日8:00至20:00更正一次志愿信息。3月19日8:00至20:00我校对更正志愿的考生进行志愿终审。所有已通过志愿审核的考生需在3月14日8:00-3月22日20:00期间通过报名平台下载、打印并保管好报名申请表,确认网络报名成功。
(三)资格确认
网报结束后,将对考生报考信息和资格进行网上审核,学生3月19日下午20:00前提交相关证明材料上传至教务处专升本平台:http://27.18.154.79:8080/,学校将对考生报考资格逐一审核,具体如下:
普通考生需提供:报名平台下载的《2026年湖北省普通高等学
校专升本报名申请表》(考生本人签名、专科学校学籍管理部门审核盖章)、学生在校期间成绩单(教务处盖章)等材料。
退役大学生士兵考生需提供:报名平台下载的《2026年湖北省普通高等学校退役大学生士兵专升本申请表》(考生本人签名、应届生须专科学校学籍管理部门审核盖章)、《应征公民入伍批准书》、《退出现役证》、普通全日制专科毕业证书扫描件、应届毕业生提供学籍证明和学生在校期间成绩单(教务处盖章)。申请免试入读退役大学生士兵还需提供立功受奖证明并填写《2026年湖北省退役大学生士兵普通高校专升本免试申请表》纸质版一式二份。考生在我校教务处主页“普通专升本”专栏中下载、打印后,本人手写签名拍照上传。
已在网上报名但未在规定时间内发送相关审核资料的考生,视为自动放弃报考资格。3月22日下午16:00前,学生登录平台可查看审核结果,资格审核通过的学生在教务处专升本平台上缴纳考试报名费。普通考生报名费80元/人,退役大学生士兵免交报名费。逾期未提交复核材料、未缴纳报名考试费的考生,视为自动放弃考试资格,缴费后,无论是否参加考试,不再退费。
(四)考试
普通考生专升本英语考试时间:4月17日上午9:00-11:00;专业课考试时间4月17日下午14:00-15:30.笔试考试地点:武昌理工学院校内(具体考试教学楼栋安排见考生准考证);退役大学生士兵职业适应性综合考查时间:4月17日下午13:30分至18:00.职业适应性综合考查地点:武昌理工学院人工智能学院教学 大楼。考生于4月10日-17日内登录学校教务处专升本平台(http://27.18.154.79:8080/)打印准考证,考生须携带身份证原件、准考证(两证缺一不可),按准考证上规定的考试时间和地点到校参加考试。
(五)成绩公布与复查
2026年4月24日16:00。考生通过教务处专升本平台(http://27.18.154.79:8080/)查询专业课成绩。2026年5月9日16:00.考生通过教务处专升本平台(http://27.18.154.79:8080/)查询专业课成绩、英语成绩和总成绩,考生如对成绩有异议,在成绩发布后,可申请成绩复查,程序如下:
1.考生提交查分申请
考生如对专业课成绩有疑问,4月25日中午12点前通过教务处专升本平台(http://27.18.154.79:8080/)提交专业课成绩查分申请。考生如对英语成绩有疑问,5月11日中午12点前通过教务处专升本平台(http://27.18.154.79:8080/)提交英语成绩查分申请。
2.组织分数复查
专业课成绩复查由学校教务处组织监察部门、招生部门、教师代表共3人参加,在公告时间前通过教务处专升本平台向考生反馈复查结果。英语成绩在公告时间前通过教务处专升本平台向考生反馈复查结果。
(六)录取
1.普通考生录取
(1)正式录取前公布单科最低录取控制线。
(2)录取。根据录取规则和考生的考试成绩,在普通考生计划内从高分到低分依次录取。若总分相同,在符合单科最低录取控制线范围内的,则按专业课成绩从高分到低分依次录取。
(2)补录。第一轮录取结束后,如仍有未完成的招生计划,由湖北省教育厅统一在专升本报名平台公布。第一轮未被录取的考生,根据补录计划到我校进行补录报名。在符合单科最低录取控制线范围内的,我校按考生英语科目成绩从高分到低分依次录取。
2.退役大学生士兵录取
(1)退役大学生士兵经审查符合免试条件的,按规定办理录取;其它退役大学生士兵根据职业适应性综合考查成绩按照从高分到低分的原则,依计划录取。
(2)补录。第一轮录取结束后,未完成的退役大学生士兵计划,由湖北省教育厅统一在专升本报名平台公布。第一轮未被录取的考生,根据补录计划到我校进行补录报名。如补报人数小于补录计划数,将全员补录;如补报人数大于补录计划数,将组织补报考生统一进行职业适应性综合考查面试,根据面试成绩从高分到低分依次录取。
(七)公示
学校将校园网上公示第一批预录取结果,具体时间将在学校专升本工作网站上发布。预录取的“专升本”学生名单公示7天,无异议后上报教育厅复核备案。
(八)录取通知书邮寄
公示无异议的拟录取“专升本”学生名单经省教育厅复核备案通过后,由学校通过邮政快递向学生发放录取通知书,请考生在报名平台上留好联系地址和联系电话,便于准确收到录取通知书,邮寄通知书时间和方式将在学校教务处网站上另行通知。
(九)监督检查
1.我校普通专升本工作根据《湖北省普通高等学校特殊类型考试招生录取监督办法》(鄂教监〔2013〕17号)和《省教育厅关于做好2026年普通专升本工作的通知》等文件要求,坚持公开、公平、公正和择优的原则,实行“阳光操作”,坚持标准,严格选拔,并采取得力措施,坚决杜绝考试和录取中的各种不正之风。
2.根据省教育厅有关文件精神,资格审查将贯穿报名、考试、录取、报到等工作全过程。在专升本各工作环节中一旦发现考生有弄虚作假、违规违纪行为,一律取消考生报名、考试、录取、报到资格。应届毕业生考生在7月31日前未取得专科毕业证书的,取消录取资格。
3.我校从未委托任何机构或个人从事招生宣传、招生工作,以及进行任何考前培训和辅导,或发放复习资料,也不允许我校教师担任社会培训机构的专升本相关课程主讲教师,欢迎广大考生和家长监督。
五、入学报到及学籍管理
1.按专升本招生规定录取且经省教育厅备案的新生持本人身份证原件和复印件、录取通知书及本人专科毕业证原件和复印件(退役大学生士兵需同时携带退出现役证原件和复印件),按我校有关要求和规定的期限到校办理入学手续。因故不能按期入学的,应当向学校请假。未请假或者请假逾期的,除因不可抗力等正当事由以外,视为放弃专升本入学资格。退役大学生士兵凡录取后未报到、自行放弃入学资格的,此后不再享受免试专升本政策。
2.“专升本”报名考试费按《湖北省物价局、湖北省财政厅关于规范教育招生考试收费有关问题的通知》(鄂价费[2006]107号)批准的标准执行,普通考生报名费80元/人,退役大学生士兵免交报名费。被学校录取的2026年普通专升本学生,入学后的收费项目和标准与学校2024级同一专业全日制普通本科生一致。(详见学校网页上公开的收费标准)。
3.根据省教育厅有关文件精神,学校对“专升本”学生的资格审查将贯穿招生、考试、录取、报到等工作全过程。在各工作环节中,如发现学生有弄虚作假、违规违纪行为,则一律取消“专升本”资格。
4.“专升本”学生编入本科三年级单独编班组织教学。
5.“专升本”学生(含退役大学生士兵)为普通全日制学生,学制二年,不得采取非全日制学习形式就读,进入学校本科专业学习后,不得转专业或转学。
6.“专升本”学生按普通全日制本科学生的要求管理,其本科学籍由学校学籍科工作人员在教育部学信网办理注册手续。
7.“专升本”学生修完本科教学计划规定的内容达到毕业要求的,颁发本科毕业证书,其毕业证书上标注“在本校XX专业专科起点本科学习”,学习时间按进入本科阶段学习和颁发毕业证书实际时间填写。达到学校学位授予要求的,可申请授予学士学位。
8.“专升本”学生的就业按国家有关普通全日制本科毕业生的就业政策执行。
六、联系方式
学校地址:湖北省武汉江夏大道16号
咨询电话: 027-81652612;027-81652322;027-81652336;027-81652596;027-81652014;027-81652016;027-81652017;027-81652325
投诉(举报)电话:027-81652018(教务处);
027-81652013(监察处)
学校网址:http://www.wut.edu.cn/
教务处网站专升本专栏:http://jwc.wut.edu.cn/
附件1:武昌理工学院专升本专业对专科专业的报考要求

说明:附件可点击【武昌理工学院2026年普通专升本招生简章】到官方网址获取

专升本竞争激烈,自己复习没底?别怕!武汉新东方专升本来助力。强师资深研考点,课程分阶突破,督学全程相伴,环境专注安心。大二早鸟报班享优惠,提前打基础;大三冲刺速抢最后提升席位!点击右下方,立即领取个性化升本方案,让你的努力不走弯路!
推荐阅读