2026年湖北专升本考试湖北文理学院专升本招生简章已经公布,新东方专升本网为大家整理了湖北文理学院2026年普通专升本招生简章,包括招生对象及条件、报名、考试、录取、收费项目和标准、入学和培养等内容,帮助2026年打算冲刺湖北专升本的同学快速及时了解升本政策。如有任何疑问,可点击弹窗联系客服老师咨询。
湖北文理学院2026年普通高等学校专升本招生简章
根据教育部《关于做好2026年普通高等学校专升本考试招生工作的通知》(教学司函〔2025〕53号)、湖北省教育厅《关于做好2026年湖北省普通高等学校专升本工作的通知》(鄂教高函〔2026〕2号)文件精神,结合学校实际情况,制定《湖北文理学院2026年普通高等学校专升本招生简章》。
一、招生对象及报名条件
(一)招生对象
1. 应届高职(专科)毕业生:2026年湖北省普通高校全日制高职(专科)应届毕业生,能如期取得专科毕业证书(简称“普通考生”)。
2. 专项计划考生:“专升本专项计划”招收对象为符合普通考生报考条件,且经省农业农村厅(省乡村振兴局)确认的原建档立卡贫困家庭学生和防返贫动态监测家庭学生。
3. 退役大学生士兵:遵守中华人民共和国宪法和法律,服役期间没有受到部队相关处分;在湖北省应征入伍;普通高校全日制高职(专科)毕业生及在校生(含高校新生)应征入伍,退役后完成高职学业。退役后参加过专升本考试的不得再次报考。
4. 技能大赛免试考生:符合普通考生报考条件,且在专科高等职业教育期间、在省教育厅专升本工作通知印发前成为世界技能大赛参赛选手(含入围国家集训队选手),或获得中华人民共和国职业技能大赛优胜奖及以上、全国职业院校技能大赛三等奖(世界职业院校技能大赛铜奖)及以上、湖北省职业院校技能大赛一等奖(不含抽测组)奖项的学生。
(二)报名条件
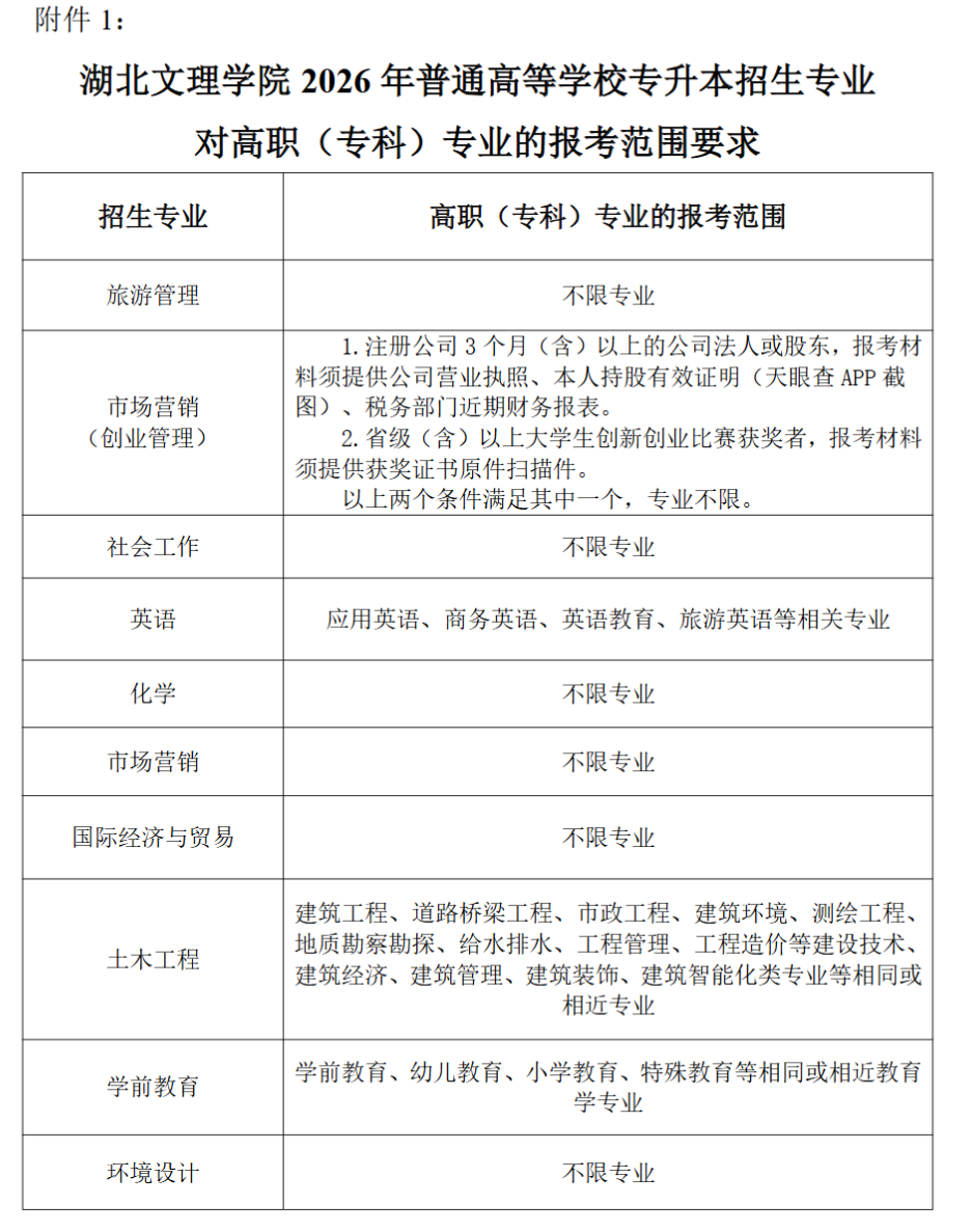
具有良好的思想品德和政治素质,热爱祖国,遵纪守法,在校期间未受任何纪律处分;身心健康;修完普通高职(专科)课程并能如期毕业;各专业的报考范围要求详见《湖北文理学院2026年普通高等学校专升本招生专业对高职(专科)专业的报考范围要求》(附件1)。符合招生对象的考生只能参加一次学校普通高等学校专升本考试。
二、招生计划
学校分专业招生计划另行通知。如果出现专项计划报考总人数不足的情况,空出的专项计划将调整用于普通考生招生使用,调整情况将于2026年3月31日前在学校本科生院网站(http://jw.hbuas.edu.cn)进行公布。退役大学生士兵计划和技能大赛免试考生计划不调整到其他类别使用。
三、报名流程
(一)学籍学历核查
普通高等学校将通过学信网对专升本考生的学籍学历进行核查。根据教育部学生服务与素质发展中心的要求,学籍学历信息核查需获得考生本人授权,具体流程如下:
1. 核对学籍学历信息:报名前,考生应在本人手机上通过应用商店搜索“学信网”或者通过扫描报名平台首页上APP二维码,下载安装“学信网”手机APP,并完成注册和实人验证(实名、人脸认证)。打开学信网APP的“学籍查询”模块,点击“高等教育信息”功能,系统会显示考生的学籍、学历相关信息。如果查询“学籍信息”,系统会显示姓名、证件号码、学校名称、专业、入学日期、离校日期等信息;如果查询“学历信息”,系统会显示姓名、学校名称、专业、入学日期、毕业日期等信息。考生要自行核对学籍学历信息是否准确,如果发现信息有误,应及时联系所在学校申请更正更新学籍学历信息,且需要在报名之前完成学籍学历的更正工作。
2. 确认学籍学历信息:报名时,考生在普通高等学校专升本报名平台完成报名信息填报后,点击“保存”按钮,报名平台会生成考生的学籍学历二维码。此时,考生应使用“学信网”手机APP扫描功能,扫描此二维码,“学信网”手机APP将会显示一条或多条学籍学历信息,考生应选择用于本次报名的学籍学历信息,然后点击“确定”按钮,确认将学信网的学籍学历信息用于普通高等学校专升本报名。
所有考生在报名前,必须先完成“学信网”手机APP下载安装和学籍学历信息核查及更正工作,核准无误后方可在普通高等学校专升本报名平台进行报名。对未进行核查或核查发现信息与本人信息不一致且在报名前未完成信息更正更新的考生,报名平台将禁止该考生报名,因此,请信息有误的考生及时联系所在学校申请更正。
(二)报名及填报志愿
考生统一在湖北省普通高等学校专升本报名平台(以下简称“报名平台”,网址为http://zsb.e21.cn)进行网络报名。考生对其提供的信息和资料真实性、准确性和完整性负责,并承担相应责任。
1. 普通考生及专项计划考生:普通考生及专项计划考生于2026年3月10日至13日登录报名平台进行网络报名。按要求如实填写《2026年湖北省普通高等学校专升本报名申请表》,同时上传相关材料。每生限报一个专业。
2. 退役大学生士兵:退役大学生士兵报名分两个阶段:第一阶段,2026年2月25日至28日进行预报名。符合报名资格条件的退役大学生士兵登录报名平台,填写《2026年湖北省普通高等学校退役大学生士兵专升本申请表》,同时上传本人相关材料(2026年3月退役的大学生士兵可暂不上传退役证扫描文件);第二阶段,2026年3月10日至13日进行志愿填报,填报要求同普通考生一致。2026年1月之前退役,未参加预报名的不能填报退役大学生士兵志愿。
3. 技能大赛免试考生:符合技能大赛免试条件的考生于2026年2月25日至28日登录报名平台进行网络报名并提交申请。根据技能大赛获奖专升本免试录取招生专业与竞赛赛项对应关系,按要求提交《湖北省普通高等学校专升本技能竞赛获奖考生免试申请表》(经所在高职院校审核并加盖印章),同时上传本人相关材料。每生限报一所高校一个专业,跨赛项、跨高校、跨专业填报申请无效。省教育厅组织对技能大赛免试考生资格进行审核,通过审核的考生将由学校直接免试录取,不得再以其他类型考生报名;未通过审核的考生仍可以其他类型考生身份报名参加专升本考试。
4. 报名审核:报名结束后,学校对考生的报名和志愿信息进行审核。审核获得通过的考生,不得再更改志愿信息;审核未通过的考生,可于2026年3月18日在规定时间内更正一次志愿信息。
5. 资格审核:网络报名结束后,考生需及时自行在报名平台下载、打印并保管好报名申请表,按招生简章有关规定向学校提交资格审核材料,学校将进行资格审核。资格审核贯穿专升本考试录取全过程,不符报考资格或发现资格信息不实的考生不得录取。
6. 报名流程的具体时间如下:
(1) 普通考生及专项计划考生
① 志愿报名(3月10日8:00-3月13日20:00);
② 进行考生志愿审核及结果反馈(3月14日8:00-3月17日20:00);
③ 未通过志愿审核可更正志愿(3月18日8:00-20:00);
④ 对更正志愿考生进行志愿终审(3月19日8:00-20:00);
⑤ 打印报名表(3月14日8:00-3月22日20:00)。
(2) 退役大学生士兵考生
① 预报名(2月25日8:00-2月28日20:00);
② 志愿填报(3月10日8:00-3月13日20:00);
③ 后续报名流程同普通考生。
(3) 技能大赛免试考生
① 网上报名(2月25日8:00-2月28日20:00);
② 考生查阅审核结果(3月8日8:00-20:00)
通过省教育厅资格审核的免试考生,由学校办理免试录取;未通过省教育厅资格审核的考生仍可在3月10日-3月13日以其他类型考生身份报名参加专升本考试。
③ 后续报名流程同普通考生。
网络报名时考生须提交本人电子照片。电子照片须真实表达考生本人相貌。禁止对电子照片图像整体或局部进行修图、镜像旋转等操作。不得对人像特征(如伤疤、痣、发型等)进行技术处理。除头像外,不得添加边框、文字、图案等其他内容。数字化图像文件为宽480像素*高640像素,分辨率300dpi,应符合JPG标准,压缩后文件大小一般在20KB至40KB。
所有考生须如实填写联系地址及联系方式,以便学校及时联系考生,以及用于被录取后录取通知书的邮寄。
(三)缴费确认
考生在网络平台完成报名并通过志愿报名资格审核后,次日起可进行报名考试费的缴纳:缴费成功后报名方有效。凡在2026年3月22日17:00之前未缴纳报名考试费的考生,视为自动放弃考试资格。通过资格审查的考生,无论参加考试与否,缴纳的报名考试费一律不再退费。
缴费方式:湖北文理学院校园统一支付平台
缴费流程:
1. 用支付宝或微信扫描上方二维码,进入“湖北文理学院校园统一支付平台”。
2. 输入用户名及密码。用户名为身份证号,初始密码为身份证号后六位。
3. 进入平台后选择“其他缴费”进行缴费。
4. 缴费完成后,下拉左上角的“菜单”栏,可在“已缴费查询”领取电子发票。
(四)提交报考材料
所有考生在报名成功后,于2026年3月22日前须将报考审核材料电子版打包发送至湖北文理学院本科生院邮箱(jw@hbuas.edu.cn),邮件主题为“考生类型+身份证号码+姓名+报考专业”,电子版报考材料将作为招录全过程审查依据。
学校将对考生的报考资格进行严格审核,报名确认结果将于2026年3月29前在湖北文理学院本科生院网站(http://jw.hbuas.edu.cn)予以公布。
电子版报考审核材料包括:
1. 普通考生:《2026年湖北省普通高等学校专升本报名申请表》(签字盖章扫描版)、在校成绩单(加盖教务或学工部门公章)、《教育部学籍在线验证报告》(具体操作步骤:第一步,访问学信网“学信档案”,使用学信网账号进行登录;第二步,成功登录后,点击顶部菜单中的“在线验证报告”栏目,可申请《教育部学籍在线验证报告》)、本人照片、居民身份证照片(正反面)等。
2. 专项计划考生:《2026年湖北省普通高等学校专升本报名申请表》(签字盖章扫描版)、在校成绩单(加盖教务或学工部门公章)、《教育部学籍在线验证报告》、由区/县农业农村局(乡村振兴局)或民政局出具的全国扶贫开发系统建档立卡个人信息电子截图或防返贫动态监测证明、本人照片、居民身份证照片(正反面)等。
3. 退役大学生士兵:《退出现役证》、普通全日制专科毕业证书(应届毕业生提供电子版《教育部学籍在线验证报告》)、入伍证明、经入伍批准地区县级人民政府征兵办公室盖章和本人签字的预报名表和《2026年湖北省普通高等学校退役大学生士兵专升本申请表》、本人照片、居民身份证照片(正反面)等。
4. 技能大赛免试考生:《湖北省普通高等学校专升本技能竞赛获奖考生免试申请表》(签字盖章扫描版)、在校成绩单(加盖教务或学工部门公章)、《教育部学籍在线验证报告》、获奖证书(经所在高职院校审核并加盖印章)、本人照片、居民身份证照片(正反面)等。
5. 申请免予参加综合考查的退役大学生士兵:除提供退役大学生士兵应提供的所有材料外,还须提供《2026年湖北省退役大学生士兵普通高校专升本免试申请表》(附件2)、荣立三等功及以上证明材料等。
(五)准考证打印
考生于2026年4月10日至4月17日自行下载打印准考证,登录网址http://zsbxt.hbuas.edu.cn/。
四、考试安排
(一)考试时间
2026年4月17日
公共课(大学英语):9:00-11:00
专业课/综合考查:14:30-16:30
(二)考试科目
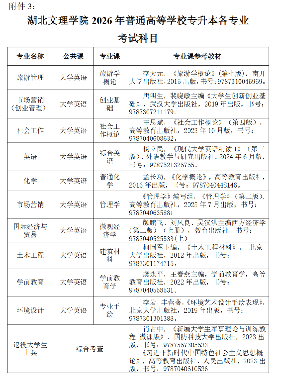
所有考试科目无选择题,无判断题,其他题型不限。普通考生及专项计划考生考试科目为2门,每门考试科目满分为100分。退役大学生士兵可免予文化课考试,但须参加学校组织的职业适应性综合考查(以下简称“综合考查”),形式为笔试,卷面满分100分。荣立三等功及以上的退役大学生士兵考生可免予参加综合考查。各专业考试科目详见《湖北文理学院2026年普通高等学校专升本各专业考试科目》(附件3),各专业课程/综合考查考试内容和参考书目详见《湖北文理学院2026年普通高等学校专升本各专业考试大纲》(附件4)。
(三)考试地点
考试地点以准考证公布地点为准。
(四)考试要求
考试时需携带本人身份证、准考证,缺一不可。若证件不全,取消考试资格。
(五)成绩发布
2026年4月24日16:00公布考生的专业课/综合考查考试成绩;2026年5月9日16:00公布考生的英语考试成绩和总成绩。网址:http://zsbxt.hbuas.edu.cn 公布考生考试成绩。
(六)成绩复核及监督
专业课/综合考查复查受理时间为2026年4月24日16:00.大学英语科目复查受理时间为2026年5月9日16:00.总成绩(专业课+英语)复核受理截止时间为2026年5月12日上午9点前。考生如对考试成绩有异议,可在规定时间内向学校本科生院邮箱(jw@hbuas.edu.cn)同时提交《成绩复查申请单》(在湖北文理学院本科生院网站下载)、本人身份证和准考证,学校在组织复核后,将以邮件形式告知复核结果。
如对复核成绩有异议,请向湖北文理学院本科生院反映,联系电话:0710-3590744.电子邮箱:jw@hbuas.edu.cn,联系人:赵老师。
五、录取规则
所有拟录取考生在2026年7月31日前未取得专科毕业证书的,取消录取资格。正式录取前学校将公布单科最低录取控制线。
(一)专项计划考生录取
在普通考生录取前,先录取专项计划考生。学校根据录取规则,按专项计划考生的考试成绩从高分到低分依次录取,在总分相同时,按《大学英语》成绩排序录取;《大学英语》成绩也相同的,再按专业课成绩排序录取,直至完成专项录取计划。未被录取的专项计划考生,参加普通考生录取。
(二)普通考生录取
1. 录取:在各专业计划内从高分到低分依次录取。在总分相同时,按《大学英语》成绩排序录取;《大学英语》成绩也相同的,再按专业课成绩排序录取。
2. 补录:如学校已完成招生计划,则不再进行补录。如有未完成的普通考生计划,则在第一轮录取后,由教育厅统一在专升本报名平台公布未完成的普通考生计划,第一轮未被录取的考生可根据学校招生简章的相关要求进行补录报名,学校依据招生简章规定补录。
(三)退役大学生士兵录取
1. 录取:退役大学生士兵录取与普通考生录取同步进行。退役大学生士兵须参加学校组织的职业适应性综合考查,形式为笔试,卷面满分100分。学校按综合考查成绩从高分到低分依次录取,直至完成录取计划。
2. 补录:第一轮录取结束后,如已完成退役大学生士兵招生计划,则不再进行补录;如未完成,则按省教育厅有关规定进行补录。第一轮已被录取的考生不得再参加补录报名。补录时以综合考查成绩择优录取。
(四)免试考生录取
通过学校免予参加综合考查审核的退役大学生士兵,或通过湖北省教育厅技能大赛免试资格审核的考生,学校将按照省教育厅免试录取流程办理相关录取工作。
(五)录取结果公示
省教育厅资格审核工作完成后,学校将在本科生院网站(http://jw.hbuas.edu.cn)对技能大赛免试考生预录取名单进行公示。2026年5月25日,学校将在本科生院网站(http://jw.hbuas.edu.cn)对第一批拟录取的考生名单(含普通考生、专项计划考生、退役大学生士兵考生)进行公示。同期公示免予参加综合考查的退役大学生士兵考生名单。
(六)录取通知书发放
拟录取考生经湖北省教育厅拟录取复核通过后,由学校本科生院在2026年7月底以邮寄方式寄送录取通知书。具体报到入学时间以录取通知书为准。
六、收费项目和标准
参照《湖北省物价局、湖北省教育厅关于规范教育招生考试收费有关问题的通知》(鄂价费﹝2006)107号)文件规定,报名参加我校普通高等学校专升本考试的考生,应向学校缴纳普通高等学校专升本考试报名费。收费标准:普通考生和专项计划考生为80元/生,退役大学生士兵为50元/生,申请免予参加综合考查的退役大学生士兵及技能大赛免试考生不收费。被学校录取的2026年普通专升本学生,入学后的收费项目和标准与学校2024级同一专业全日制普通本科生一致。
七、入学报到及学籍管理
(一)入学及学籍注册
在录取通知书规定的时间内,被拟录取且经省教育厅复核备案通过的考生,持学校专升本录取通知书、本人居民身份证原件、专科毕业证原件和复印件(退役大学生士兵需同时携带退出现役证原件和复印件)、《专升本报名申请表》签字盖章版(技能大赛免试考生持《湖北省普通高等学校专升本技能竞赛获奖考生免试申请表》),按照入学须知办理报到手续。
学校将严格按照有关规定开展新生入学资格复查工作,为审查合格的拟录取新生办理入学手续,予以注册学籍;若审查发现新生的录取通知、考生信息等证明材料,与本人实际情况不符,或者有其他违反国家招生考试规定情形的,取消入学资格。退役大学生士兵凡录取后未报到、自行放弃入学资格的,此后不再享受免试专升本政策。
普通高等学校专升本层次学生为高等学校普通全日制学生,学制2年,不得采取非全日制学习形式就读,入学后不得转专业和转学。拟录取考生个人档案应按照录取通知中新生入学须知要求,密封后由本人自带或高职(专科)院校邮寄至学校各二级学院(辅导员)办公点,不得以任何理由提前将个人档案邮寄至学校,出现档案遗失、缺失等情况,由学生本人自行负责。
(二)教学形式
普通高等学校专升本学生入校后单独编班组织教学。
(三)学历学位证书
学生修读完所在专业人才培养方案规定的学业,且成绩合格,按国家规定颁发湖北文理学院普通高等学校毕业证书,证书标有“在本校XX专业专科起点本科学习”字样,学习时间为本科阶段的实际时间。符合学士学位授予条件的,授予相应学士学位。
(四)就业政策
普通高等学校专升本学生的就业按普通全日制本科毕业生的就业政策执行。
八、联系方式
学校2026年普通高等学校专升本相关信息,均在学校本科生院网站(http://jw.hbuas.edu.cn)发布。
联系人:赵老师
联系电话:0710-3590744
咨询时间:工作日8:30-11:00、14:30-17:00
电子邮箱:jw@hbuas.edu.cn
九、监督
监督电话:0710-3590724(联系人:肖老师)
工作时间:工作日8:30-11:00、14:30-17:00
监督邮箱:jwjc@hbuas.edu.cn
附件1:湖北文理学院2026年普通高等学校专升本招生专业对高职(专科)专业的报考范围要求

附件2:2026年湖北省退役大学生士兵普通高校专升本免试申请表
附件3:湖北文理学院2026年普通高等学校专升本各专业考试科目

湖北文理学院
2026年1月29日
说明:其它附件可点击【湖北文理学院2026年普通专升本招生简章】到官方网址获取

专升本备考没方向、基础弱自制力还不好?别焦虑,武汉新东方专升本来帮你!严选师资,深耕湖北本地考情;课程讲练测闭环,让你听得懂会做题;全程督学,想偷懒都没机会。还有舒适学习环境,效率直接拉满。现在预约公开课,即可免费获得一对一院校规划+英语体验课,帮你找准赛道,赢在起点!名额有限,立即点击右下方咨询窗口,锁定公开课名额!
推荐阅读