2026年湖北专升本考试湖北经济学院专升本招生简章已经公布,新东方专升本网为大家整理了湖北经济学院2026年普通专升本招生简章,包括招生对象及条件、报名、考试、录取、收费项目和标准、入学和培养等内容,帮助2026年打算冲刺湖北专升本的同学快速及时了解升本政策。如有任何疑问,可点击弹窗联系客服老师咨询。
湖北经济学院2026年普通专升本招生简章
根据《湖北省教育厅关于做好2026年湖北省普通高等学校专升本工作的通知》精神,结合我校学科专业建设发展规划,特制定本简章。
一、招生对象
1. 应届高职(专科)毕业生:2026年湖北省普通高校全日制高职(专科)应届毕业生,能如期取得专科毕业证书(简称“普通考生”)。
2. 专项计划考生:“专升本专项计划”考生应是符合普通考生报考条件,且经省农业农村厅(省乡村振兴局)确认的原建档立卡贫困家庭学生和防返贫动态监测家庭学生。
3. 退役大学生士兵:遵守中华人民共和国宪法和法律,服役期间没有受到部队相关处分;在湖北省应征入伍;普通高校全日制高职(专科)毕业生及在校生(含高校新生)应征入伍,退役后完成高职学业且在预报名阶段审核通过的学生。退役后参加过专升本考试的不得再次报考。
4. 技能大赛免试考生:符合普通考生报考条件,包括在专科高等职业教育期间,且在本通知印发前成为世界技能大赛参赛选手(含入围国家集训队选手),或获得中华人民共和国职业技能大赛优胜奖及以上、全国职业院校技能大赛三等奖(世界职业院校技能大赛铜奖)及以上、湖北省职业院校技能大赛一等奖(不含抽测组)奖项的学生。
考生只能选择上述四种考生类型中的一种报考。符合条件的考生只能参加一次普通专升本考试(含已录取未报到、延期毕业考生等)。考生务必确认本人学籍或学历能在“中国高等教育学生信息网”(学信网)查询并提供学信网学籍在线验证报告后,方可报名。报名时,只能选择“普通考生”“专项计划考生”“退役大学生士兵”“技能大赛免试考生”中的一种考生类型报考。
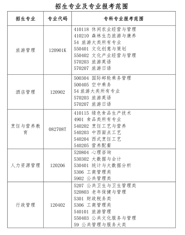
二、招生专业


三、招生计划
各专业分类型招生计划另行通知。
四、报名与审核缴费
1. 报名:考生统一在湖北省普通高等学校专升本报名平台(以下简称“报名平台”,网址为http://zsb.e21.cn)进行网络报名。考生对其提供的信息和资料真实性、准确性和完整性负责,并承担相应责任。网络报名期间,报名平台开放时间为每天8:00-20:00.
(1) 普通考生及专项计划考生:普通考生及专项计划考生于2026年3月10日8:00-3月13日20:00登录报名平台进行网络报名。具体报名流程请登录报名平台查看《考生须知》,按要求如实填写《2026年湖北省普通高等学校专升本报名申请表》,同时上传本人照片(登记照不得使用手机翻拍照或经过加工处理的美颜照等非标准登记照)、身份证、学籍证明(学信网在线学籍验证报告或毕业证书)等材料,专项计划考生还需上传建档立卡手册等有关专项身份证明材料。考生对其提供的信息和资料真实性、准确性和完整性负责,并承担相应责任。每生限报一所高校的一个专业。
(2) 退役大学生士兵:退役大学生士兵报名分两个阶段:
第一阶段,2026年2月25日8:00-2月28日20:00进行预报名。符合报名资格条件的退役大学生士兵登录报名平台,填写《2026年湖北省普通高等学校退役大学生士兵专升本申请表》,同时上传本人照片(登记照不得使用手机翻拍照或经过加工处理的美颜照等非标准登记照)、身份证、退出现役证、普通全日制专科毕业证书(应届毕业生提供学籍证明)、入伍地证明、立功受奖证明等材料(2026年3月退役的大学生士兵可暂不上传退役证扫描文件);
第二阶段,2026年3月10日8:00-3月13日20:00进行志愿填报,填报要求同普通考生一致,并在“入伍地证明”材料一栏上传经批准入伍地县级人民政府征兵办公室签字盖章和考生本人签字的预报名表。2026年1月之前退役,未参加预报名的不能填报退役大学生士兵志愿。
(3) 技能大赛免试考生:符合技能大赛免试条件的考生于2026年2月25日8:00-2月28日20:00登录报名平台进行网络报名并提交申请。根据技能大赛获奖专升本免试录取招生专业与竞赛赛项对应关系,按要求提交《湖北省普通高等学校专升本技能竞赛获奖考生免试申请表》(经所在高职院校审核并加盖印章),同时上传本人相关材料。每生限报一所高校一个专业,跨赛项、跨高校、跨专业填报申请无效。省教育厅组织对技能大赛免试考生资格进行审核,通过审核的考生将由有关高校直接免试录取,不得再以其他类型考生报名;未通过审核的考生仍可以其他类型考生身份报名参加专升本考试。
(4) 网络报名期间,报名平台每天中午12:00更新一次各招生高校招生专业报考人数。填报志愿结束后,3月14日8:00-3月17日20:00我校将根据招生简章规定对考生高职(专科)阶段所学专科专业与所报考本科专业的相关性进行审核并给出审核结果。志愿信息审核通过的考生不得再更改志愿信息。审核通过的考生不得再更改志愿信息;志愿信息审核未通过的考生可于2026年3月18日8:00-20:00规定时间内更正一次志愿信息。
各类考生须按照湖北省高等学校普通专升本报名平台《考生须知》的要求,及时查阅结果、更正志愿、查阅志愿终审结果等操作,所有志愿信息审核通过的考生,须在3月14日8:00-3月22日20:00规定时间内打印报名表。未及时按要求进行操作造成不良后果的,责任由考生本人承担。
重要提示:
1. 普通专升本报名通过学信网对考生的学籍学历进行核查。根据教育部学生服务与素质发展中心的要求,学籍学历信息核查需获得考生本人授权,具体流程如下:
① 报名前,考生应在本人手机上通过应用商店搜索“学信网”或者通过扫描报名平台首页上APP二维码下载安装“学信网”手机APP,并在“学信网”手机APP上完成注册和实人验证(实名、人脸认证)。打开学信网APP的“学籍查询”模块,点击“高等教育信息”功能,系统会显示考生的学籍、学历相关信息,如果查询学籍信息,系统会显示姓名、证件号码、学校名称、专业、入学日期、离校日期等信息,如果查询学历信息,系统会显示姓名、学校名称、专业、入学日期、毕业日期等信息,考生核对学籍学历信息是否准确。如果信息有误,应及时联系所在学校的学籍管理老师申请更正更新学籍学历信息,信息有误的需在报名前完成学籍学历的更正工作。
② 报名时,考生在普通专升本报名平台完成报名信息填写后,点击“保存”按钮,报名平台会生成考生的学籍学历二维码。此时,考生应使用“学信网”手机APP扫描功能,扫描报名平台的学籍学历二维码,“学信网”手机APP会显示一条或多条学籍学历信息,考生应选择用于本次报名的学籍学历信息,然后点击“确定”按钮,确认将学信网的学籍学历信息用于普通专升本报名。
特别提醒:所有考生在报名前须先完成“学信网”手机APP下载和学籍学历核查及信息更正工作,核准无误后方可在普通专升本报名平台进行报名,对未进行核查或核查发现信息与本人信息不一致且在报名前未完成信息更正更新的考生,报名平台将禁止该考生报名,请信息有误的考生及时联系学校学籍管理老师。
2. 审核与缴费
(1) 审核:考生于3月14日8:00-3月17日20:00.登录我校“专升本报名系统”(http://39.96.170.109:81/loginPage),逐项核对本人信息并按系统提示要求上传相关审核资料。学校对提供资料不全或与网络报名信息不符者作不通过处理,未按要求提交材料进行资格审核者,视为放弃报考资格。未通过专业审核的考生可于3月18日8:00-20:00更正志愿,高校于3月19日8:00-20:00对更正志愿的考生进行专业志愿终审。
(2) 缴费:我校于3月20日-3月22日(每日8:00-20:00)开通网上缴费平台(湖北经济学院专升本学生缴费操作指南见附件2),缴费平台http://cwcwx.hbue.edu.cn/xysf/),资格审核确认通过的普通计划考生与专项计划考生应按时缴纳报名费80元,参加退役大学生士兵职业适应性综合考查的考生应按时缴纳报名费50元,逾期未缴纳报名考试费的考生,视为放弃考试资格。报名考试费缴纳后,无论参加考试与否,一律不再退费。荣立三等功及以上并申请免于职业适应性综合考查的考生和技能大赛免试考生不收费。
(3) 公示:3月24日前公布取得考试资格考生名单。
(4) 资格审核将贯穿招生、考试、录取、报到、培养等工作全过程,在任何工作环节一旦发现考生有弄虚作假、违规违纪行为,取消其报名、考试、录取资格。
五、考试
1. 考试科目
(1) 普通考生及专项计划考生:考试科目为公共课和专业课。公共课科目为英语,实行全省统一命题、统一考试、统一评卷,总分100分(考试要求见附件5),公共课不指定参考教材。专业课具体科目和参考教材见下表,专业课总分100分。
(2) 退役大学生士兵:退役大学生士兵免于文化课考试,参加我校退役大学生士兵职业适应性综合考查,总分100分,具体要求见附件3.在服役期间荣立三等功及以上的考生经申请、认定后可免于参加综合考查,申请表见附件4.申请表须于3月27日8:00-16:00由本人递交至湖北经济学院招生办公室(行政楼A-111)(不接受其他递交方式)。
(3) 技能大赛免试考生:由省教育厅组织对申请免试报名考生进行审核,通过审核的考生将直接免试录取。
2. 打印准考证:考生于4月10日-4月17日(8:00-16:00)登录学校专升本报名系统打印本人《准考证》。
3. 考试
(1) 4月17日全天考试,英语科目上午9:00-11:00进行,专业课科目考试、退役大学生士兵综合考查安排在4月17日下午进行,具体时间及其他考试安排详见《准考证》。考生必须持准考证和二代身份证原件参加考试。
(2) 每场考试前,考生应提前90分钟到达指定位置。
(3) 考生应诚信应考。如有违规违纪行为,我校将参照国家教育考试相关法律法规和学生管理规定进行处理,并将结果通报生源院校。对缺考科目或违纪科目,成绩以0分计。
4. 成绩查询及复核
(1) 专业课成绩查询时间及复核受理时间:2026年4月24日16:00开始
(2) 提交专业课成绩复核时间:4月25日9:00-11:00.14:00-16:00
(3) 总成绩(专业课+英语)查询时间及复核受理时间:2026年5月9日16:00开始
(4) 总成绩(专业课+英语)复核受理截止时间:2026年5月12日上午9点前
对成绩有异议需申请复核者,按专升本工作网站通知要求递交复核申请,复核结果将在专升本工作网站公布。
六、录取
正式录取前公布单科最低录取控制线。应届毕业生考生在2026年7月31日前未取得专科毕业证书的,取消录取资格。
1. 专项计划考生
(1) 在普通考生录取前,先录取专项计划考生。按专项计划考生的公共课和专业课考试成绩之和分专业从高分到低分依次录取。最后一名若出现总分相同情况,优先录取公共课成绩高的考生。
(2) 专项计划录取结束后,未被专项计划录取的专项计划考生,与普通考生一起参加普通考生计划的录取。
2. 普通考生
(1) 录取:根据考生公共课和专业课考试成绩之和,在普通考生计划内分专业从高分到低分依次录取。最后一名若出现总分相同情况,优先录取公共课成绩高的考生。
(2) 补录:第一轮录取结束后,如有未完成的普通考生计划,由湖北省教育厅统一在专升本报名平台公布。第一轮未被录取的考生,可根据我校补录工作的公告要求,在规定时间内参加补录报名。我校根据招生简章报考要求和考生公共课成绩,对报名参加补录的考生从高分到低分依次录取。第一轮已被录取的考生不得再参加补录报名。
3. 退役大学生士兵:在退役大学生士兵招生计划内,按综合考查成绩从高到低依次录取;如计划未录满,则按照教育厅有关规定进行补录。第一轮已被录取的考生不得再参加补录报名。对申请免综合考查的退役大学生士兵,学校经发函核验等程序进行资格审查后报省教育厅备案并办理相关录取手续。
4. 技能大赛免试考生:技能大赛免试考生,学校将根据省教育厅审核后反馈名单办理录取手续,办理时间与专升本录取工作同步。
5. 公示:拟录取的普通专升本学生名单将在我校本科招生网公示7天,公示无异议后,学校将拟录取普通专升本学生名单报省教育厅复核备案。拟录取的普通专升本学生名单经教育厅复核备案后一律不得变更录取信息。
6. 复核备案:拟录取学生名单经省教育厅复核通过后,学校将发放录取通知书及入学报到须知,具体时间及要求将另行在我校本科招生网通知。
七、收费
专升本报名考试费参照《湖北省物价局、湖北省财政厅关于规范教育招生考试收费有关问题的通知》(鄂价费〔2006〕107号)有关标准执行。被录取的2026年普通专升本学生,入学后的学费、住宿费等收费项目将与随读年级专业全日制普通本科生保持一致。
八、入学和培养
1. 入学:按专升本招生规定录取且经省教育厅备案的新生持本人身份证原件和复印件、录取通知书及本人专科毕业证原件和复印件(退役大学生士兵需同时携带退出现役证原件和复印件),按学校入学报到须知要求和规定的期限到校办理入学手续。因故不能按期入学者,应向学校招生办公室请假,未经请假或请假逾期者,视为放弃入学资格。学校将严格按照有关规定对新生进行入学资格复查,审查合格的办理入学手续,予以注册学籍;审查发现新生的录取通知、考生信息等证明材料与本人实际情况不符,或者有其他违反国家招生考试规定情形的,取消入学资格。退役大学生士兵凡录取后未报到、自行放弃入学资格的,此后不再享受免试专升本政策。
2. 培养:专升本学生(含退役大学生士兵)为普通全日制学生,学制2年,相关档案需转入学校,入学后不得转专业和转学。专升本学生原则上单独编班教学,确实无法单独编班的将安排插班教学。按普通全日制本科学生的要求管理,按上级主管部门政策享受奖助学金。
3. 毕业:专升本学生修完本科教学计划规定的内容达到毕业要求的,颁发本科毕业证书,其毕业证书上标注“在本校XX专业专科起点本科学习”,学习时间按进入本科阶段学习和颁发毕业证书实际时间填写。达到学校学位授予要求的,可申请授予相应学士学位。
4. 就业:按国家普通全日制本科毕业生有关就业政策执行。
九、联系方式
学校专升本工作网址:http://zs.hbue.edu.cn
咨询时间:工作日8:30-11:30.14:00-16:30
咨询电话:027-81973717
咨询QQ群:478315758
投诉电话:027-81973946
湖北经济学院
2026年1月26日
附件:
1. 高等职业教育专科新旧专业对照表(2021版)
2. 湖北经济学院专升本学生缴费操作指南
3. 2026年普通专升本退役大学生士兵职业适应性综合考查细则
4. 2026年湖北省退役大学生士兵普通高校专升本免试申请表
5. 2026年湖北省普通高等学校专升本《大学英语》考试要求
说明:其它附件可点击【湖北经济学院2026年普通专升本招生简章】到官方网址获取

专升本备考没方向、基础弱自制力还不好?别焦虑,武汉新东方专升本来帮你!严选师资,深耕湖北本地考情;课程讲练测闭环,让你听得懂会做题;全程督学,想偷懒都没机会。还有舒适学习环境,效率直接拉满。现在预约公开课,即可免费获得一对一院校规划+英语体验课,帮你找准赛道,赢在起点!名额有限,立即点击右下方咨询窗口,锁定公开课名额!
推荐阅读