2026年湖北专升本考试江汉大学专升本招生简章已经公布,新东方专升本网为大家整理了江汉大学2026年普通专升本招生简章,包括招生对象及条件、报名、考试、录取、收费项目和标准、入学和培养等内容,帮助2026年打算冲刺湖北专升本的同学快速及时了解升本政策。如有任何疑问,可点击弹窗联系客服老师咨询。
江汉大学2026年普通专升本招生简章
根据《省教育厅关于做好2026年湖北省普通高等学校专升本工作的通知》(鄂教高函〔2026〕2号)文件精神,特制定江汉大学2026年普通专升本招生简章。
一、招生对象及条件
(一)招生对象
招生对象分为四类:
1.普通考生
面向2026年湖北省普通高校全日制高职(专科)应届毕业生招生。考生还应具备以下条件:
(1)具有良好的思想品德和政治素质,热爱祖国,遵纪守法。
(2)修完普通高职(专科)教学计划规定的课程,成绩良好,2026年7月31日前能取得专科毕业证。
2.专项计划考生
“专项计划考生”应是符合“普通考生”报考条件,且经省农业农村厅(省乡村振兴局)确认的原建档立卡贫困家庭学生和防返贫动态监测家庭学生。
3.退役大学生士兵考生
遵守中华人民共和国宪法和法律,服役期间没有受到部队相关处分;在湖北省应征入伍;普通高校全日制高职(专科)毕业生及在校生(含高校新生)应征入伍,退役后完成高职学业。退役后参加过专升本考试的不得再次报考。
4.技能大赛免试考生
符合普通考生报考条件,且在专科高等职业教育期间、在省教育厅专升本工作通知印发前成为世界技能大赛参赛选手(含入围国家集训队选手),或获得中华人民共和国职业技能大赛优胜奖及以上、全国职业院校技能大赛三等奖(世界职业院校技能大赛铜奖)及以上、湖北省职业院校技能大赛一等奖(不含抽测组)奖项的学生。
考生只能选择上述4种考生类型中的一种报考。符合条件的考生只能参加一次普通专升本考试(含已录取未报到、延期毕业考生等)。
(二)身体条件
考生应熟悉教育部《普通高等学校招生体检工作指导意见》对相关专业招生的身体条件限制性要求,再视自身身体条件进行报考。考生录取后参加我校统一体检,如发现不符合身体条件要求情况,将取消录取资格,一切责任由考生自行承担。
(三)其他条件
普通计划和专项计划不接受专科毕业时已具有我省3+2专本联合培养试点项目身份的专科生报考。
二、招生专业、招生计划、学制
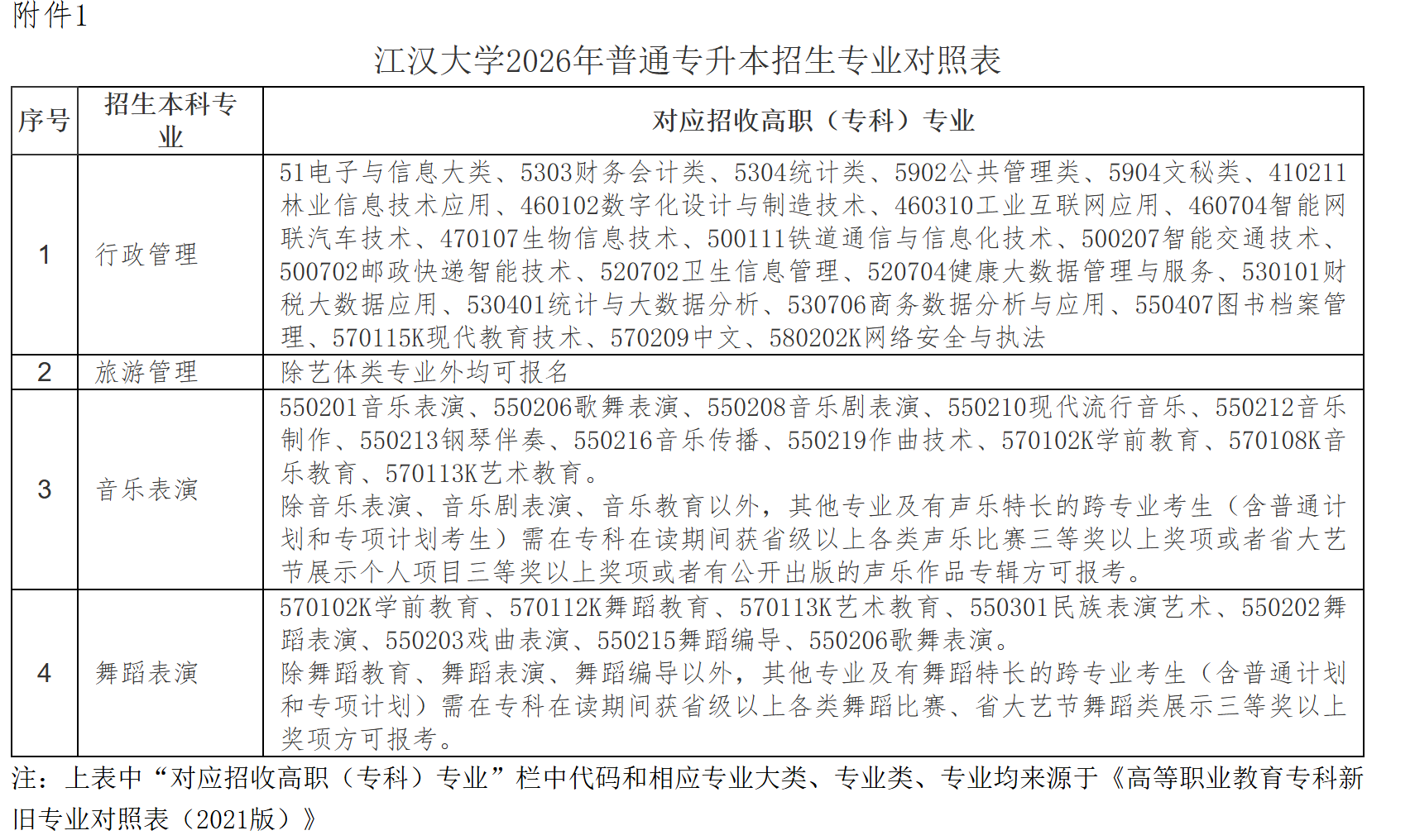
2026年我校专升本招生拟招收行政管理、旅游管理、音乐表演、舞蹈表演四个专业,基本学制均为2年。具体招生专业以省教育厅批复为准。
音乐表演专业普通计划和专项计划仅招收声乐表演方向,考生入校后也仅按照声乐表演方向进行培养(技能大赛免试考生除外)。
具体分专业招生计划数后续另行发布。
除技能大赛免试考生之外,不同专业面向所有考生类别的前置专科专业范围相同,具体以附件1为准。暂定行政管理1个专业招收退役大学生士兵考生。
报名工作结束之后,学校按照湖北省教育厅工作要求,根据各专业报名情况,在考生缴费结束后,可能适当调整部分专业计划招生人数。
招生计划调整规则为:专项计划报考总人数不足的,可将专项计划空余量调整至普通考生计划使用。退役大学生士兵计划和技能大赛免试考生计划不调整到其他类别使用。计划调整情况将在江汉大学专升本工作网站公告。如有补录,按上级规定和要求执行。
三、报名
符合我校报考条件的考生,只能选择“普通考生”“专项计划考生”“退役大学生士兵考生”“技能大赛免试考生”中的一种类型报考,且只能报考一个专业。
在服役期间荣立三等功及以上的退役大学生士兵考生可申请免于参加综合考查,但无论是否免于参加考查,所有退役大学生士兵考生均需按要求报名和填报志愿,并打印《2026年湖北省普通高等学校退役大学生士兵专升本申请表》。
(一)报名网址
http://zsb.e21.cn(湖北省普通高等学校专升本报名平台,以下简称“省报名平台”)。具体操作流程请登录省报名平台,务必认真仔细阅读《考生须知》,并按规定执行。
(二)报名时间
按省报名平台规定时间进行。
(三)资格审查
报名资格审查分线上网络审核和线下现场复核。线上审核在省报名平台进行,现场复核在江汉大学进行。
考生应在省报名平台登录上的查看是否通过线上初审。线上初审未通过的考生可在规定时间内更正一次专业志愿信息。因考生未查阅报考专业线上审核结果等原因导致错过更正志愿或无法报考的,责任由考生本人承担。线上初审通过的考生不得再更改志愿信息。所有报考志愿通过线上审核的考生须及时自行在省报名平台下载、打印并保管好申请表,于线下审核时一并提交。
考生对其提供的信息和资料真实性、准确性和完整性负责,并承担相应责任。
考生资格审查将贯穿报名、考试、录取、报到等招生工作全过程。在整个普通专升本各工作环节中,一旦发现考生不具备报考身份,有弄虚作假、违规违纪等行为,一律取消考生报名、考试、录取资格。
(四)报名流程
1.网络报名
网络报名期间,省报名平台开放时间为每天8:00-20:00.2026年普通专升本网上报名需进行学籍学历校验。所有报名考生通过“学信网”手机APP对本人学籍学历信息进行核查。所有考生在报名前须先完成“学信网”手机APP下载和学籍学历核查及信息更正工作,核准无误后方可在省报名平台进行报名,对未进行核查或核查发现信息与本人信息不一致且在报名前未完成信息更正更新的考生,省报名平台将禁止该类考生报名,信息不一致的考生需及时联系当前就读学校学籍管理部门。学籍学历信息核查流程见附件5.
(1)普通考生和专项计划考生
3月10日8:00-3月13日20:00.符合报名资格条件的考生,登录省报名平台(http://zsb.e21.cn)进行报名,按省报名平台的操作提示填写报名信息,完成并上传符合要求的相关材料。报名时填写的联系电话需为本人正在使用的电话,并保持电话畅通至专升本工作结束,以便及时联系。考生电话号码填写错误或报名后更换电话号码导致后续重要信息无法接收的,由考生本人负责。
(2)退役大学生士兵考生
退役大学生士兵报名分两个阶段:第一阶段,2026年2月25日至28日进行预报名。符合报名资格条件的退役大学生士兵登录报名平台,填写《2026年湖北省普通高等学校退役大学生士兵专升本申请表》,同时上传本人相关材料(2026年3月退役的大学生士兵可暂不上传退役证扫描文件);第二阶段,2026年3月10日至13日进行志愿填报,填报要求同普通考生一致。2026年1月之前退役,未参加预报名的不能填报退役大学生士兵志愿。
志愿填报结束前,还须在“入伍地证明”材料一栏上传经批准入伍地县级人民政府征兵办公室签字盖章和考生本人签字的《2026年湖北省普通高等学校退役大学生士兵专升本申请表(预报名)》,该项不能空缺。
(3)技能大赛免试考生
2月25日8:00-2月28日20:00.符合技能大赛免试条件的考生,登录省报名平台进行网络报名并提交申请。根据技能大赛获奖专升本免试录取招生专业与竞赛赛项对应关系,选择报考高校和报考专业。按要求提交《湖北省普通高等学校专升本技能竞赛获奖考生免试申请表》(经所在高校审核并加盖印章),同时上传本人相关材料。
3月8日8:00-20:00.省教育厅组织对技能大赛免试考生资格进行审核,在此期间,报名考生必须登录省报名平台查询本人资格审核结果,通过审核且报考我校的考生将由我校直接免试录取,并将按要求公示预录取结果,考生不得再以其他类型考生进行网络报名。未通过免试生资格审核的考生,可在3月10日-3月13日,以其他类型考生身份报名。
(4)志愿审核及更正
我校将在3月14日8:00-3月17日20:00.对网络报考考生进行专业审核并给出审核结果。在此期间,报名考生须登录省报名平台查询本人报考专业的审核结果。通过专业志愿审核的考生,其所报志愿即为最终志愿且不得再更改,考生可下载打印报名表。
未通过专业志愿审核的考生,可于3月18日8:00-20:00.在省报名平台更正一次志愿,考生只能更改报考院校和报考专业,无法更改其他信息。3月19日8:00-20:00.我校将在省报名平台完成更正志愿网上终审。因考生未及时查阅专业审核结果等原因导致错过更正志愿或无法报考的,责任由考生本人承担。
3月14日8:00-3月22日20:00.所有通过我校专业志愿审核的考生需在规定时间内,通过省报名平台下载打印《2026年湖北省普通高等学校专升本报名申请表》或《2026年湖北省普通高等学校退役大学生士兵专升本申请表》,确认网络报名成功。
2.图像采集和现场复核
网络报名专业志愿审核通过后,考生须在3月19-20日(8:20-12:00.13:00-16:30),到江汉大学师生服务中心一楼大厅进行现场资格复核并进行图像采集。已明确被我校预录取的技能大赛免试考生,也需到现场完成图像采集,未按要求采集的取消预录取资格。
现场审核包含以下材料:
(1)普通考生和专项计划考生
①《2026年湖北省普通高等学校专升本报名申请表》;
②本人身份证原件及复印件;
③学信网学籍在线验证报告;
④专项计划考生需另外提供证明符合专项计划的相关材料原件及复印件。
(2)退役大学生士兵考生
①《2026年湖北省普通高等学校退役大学生士兵专升本申请表》;
②应征公民入伍批准书复印件;
③退出现役证原件及复印件;
④本人身份证原件及复印件;
⑤毕业证书原件及复印件(应届毕业生提供学信网学籍在线验证报告);
⑥如申请立功免试,还需提供立功相关证明等材料。
现场复核结束后,将对考生报名资格进行复审,复审主要审核学生学籍、学历符合性。现场复核不代表复核合格,复核结束后,考生可登入江汉大学专升本工作网https://zsb.jhun.edu.cn/(用户名为考生本人身份证号码,初始密码为考生身份证后六位,请登录后即时修改密码,未及时修改密码导致信息被他人篡改而无法参加考试等后果的,由考生自行承担),查看复审确认结果。复核通过的考生,在报名申请表“本科学校意见”栏有“同意报考”字样。
考生如因不符合报名要求、提供虚假材料或其他原因导致复核未通过者,不能参加专升本考试。
3.缴费
线下复核通过的考生,进入江汉大学专升本工作网的网上缴费界面,需在3月22日24:00前缴纳报名考试费。成功缴费代表报名完成,未缴费考生不能参加考试。缴费后无论是否参加考试均不退费(退役大学生士兵免试录取除外)。
根据《湖北省物价局、湖北省财政厅关于规范教育招生考试收费有关问题的通知》(鄂价费〔2006〕107号)有关标准,普通考生和专项计划考生报名费130元,退役大学生士兵计划考生报名费50元,技能大赛免试考生不收取考试费。
四、考试及成绩查询
(一)普通考生和专项计划考生
1.考试科目
普通考生和专项计划考生考试科目均为3门,科目①、科目②、科目③满分均为100分(音乐表演、舞蹈表演专业科目③满分为50分)。具体考试科目及参考书目见附件2.科目①《大学英语》考试要求见附件6.所有考试科目试题无选择题和判断题。
2.考试时间
4月17日。科目①《大学英语》考试时间为上午9:00-11:00;其他科目考试时间见准考证。
3.考试地点
武汉经济技术开发区三角湖路8号江汉大学校内。
4.准考证打印时间及方式
4月10-17日,审核通过并缴费的考生进入江汉大学普通专升本工作网打印准考证。
5.违纪处理
普通专升本考试笔试全部在标准化考场进行,考试过程中全程视频监控和录像。无论考试中还是考试结束后,发现考生有违规违纪行为,依据《国家教育考试违规处理办法》的相关规定进行处理,相关科目考试成绩以0分计。
6.成绩查询及复查申请
(1)成绩发布时间:4月24日16:00公布考生的专业课考试成绩;5月9日16:00公布考生的英语考试成绩和总成绩。
(2)成绩查询方式:具体查询方式以我校专升本工作网站后续公告为准。
(3)考生成绩复核:专业课复查受理截止时间为4月25日16:00.大学英语科目复查受理时间为5月12日之前。考生若对自己考试成绩有异议,可申请复核,具体要求及安排以我校专升本工作网站后续公告为准。大学英语科目的成绩复查由省教育考试院执行,其他科目的成绩复查在学校纪委、监察专员办公室监督下由学校指定专人进行。
(二)退役大学生士兵计划
1.时间、地点、违纪处理、成绩查询与普通考生相同。
2.退役大学生士兵进行职业适应性综合考查,满分100分。具体考查内容见附件3.
五、录取与报到
(一)录取原则
四种类型考生实施分类录取。所有科目均正常参加考试并具有有效成绩的考生方可被录取。正式录取前公布单科最低录取控制线。
普通考生和专项计划考生录取原则:在普通考生录取前,先录取专项计划考生,未被录取的专项考生与普通考生一起参加排序录取。各专业两类考生录取均按照考生所有科目考试总分,从高分到低分依次录取。总分相同时,先比较科目②的成绩;当科目②的成绩相同时,比较科目①的成绩,择优录取。
退役大学生士兵计划考生录取原则:基本原则是按照考生综合考查成绩由高到低依次录取。参加招生专业按照“职业适应性综合考查”成绩分专业依招生计划由高分到低分依次录取。第一轮录取结束后,如已完成招生计划,则不再进行补录;若未完成退役大学生士兵计划,则按省教育厅有关规定进行补录;对参加补录考生,如果申请补录人数超过计划数,将由我校再次组织职业适应性综合考查,依据考查成绩择优录取。
退役大学生士兵在服役期间荣立三等功及以上奖励的可申请免综合考查,免综合考查考生缴纳的考试费予以退回。
技能大赛免试考生通过审核后,将按上级要求进行公示。
录取名单公示后,若招收专业计划数有空缺的,则由省教育厅统一在专升本报名平台公布补录计划。未被录取的考生,可根据补录计划到相应高校按照招生简章要求进行补录志愿报名。学校将根据补录计划和考生填报的补录志愿,按照总体录取原则由高分到低分依次录取。已被录取的考生不得再参加补录。
按规定公示其他预录取名单。若公示录取名单无异议,学校将向省教育厅办理录取备案手续,备案后发放录取通知书。领取录取通知书的具体要求、时间及地点届时见专升本专题网站通知。
(二)入学报到
录取考生凭录取通知自愿办理户籍迁移手续,在录取通知书规定时间到学校报到注册,具体要求以后续发布的“报到须知”为准。逾期两周没有按要求报到亦未办理请假等手续的,视为放弃入学资格。
被录取学生应联系专科毕业学校或档案托管单位转出考生档案。档案封面应注明学生本人信息,并密封加盖骑缝公章后,邮寄到江汉大学。具体邮寄时间待入学后由所在学院统一安排,如需咨询档案转寄事宜请联系崔老师,电话:027-84225901.
六、管理与待遇
(一)收费项目
被学校录取的2026年普通专升本学生,入学后的收费项目和标准与学校2024级同一专业全日制普通本科生一致。
(二)学籍管理
学生入校后,入学资格审查不合格的,取消入学资格。
学生在校学习期间按普通全日制本科学生的要求管理。专升本学生不得采用非全日制形式就读,不得转学或转专业。
学校为专升本学生单独制定人才培养方案,学生根据人才培养方案进行修读。学生入校第一学期不参加网上选课,后续学期根据学校要求选课。学生修完规定学业(专科阶段所修课程和环节不能带入),成绩合格者,按国家规定颁发毕业证书;达到我校学位授予要求的,可授予相应学科的学士学位。
(三)就业政策
专升本学生就业按普通全日制本科毕业生的政策执行。
七、报考咨询
1.https://zsb.jhun.edu.cn/为江汉大学专升本工作网,我校专升本招生全部信息在该网站发布;
2.https://jwzx.jhun.edu.cn/为江汉大学教务处网站,提供以上网址的链接。
招生政策咨询:应老师 李老师 027-84226248
咨询时间:工作日8:30—11:30.14:00—16:30
八、投诉及举报
投诉电话:027-84226308.
举报邮箱:xjk_jwc@jhun.edu.cn。
举报需要内容真实,举报线索具可核对性。举报人应署真实姓名和身份,提供准确的联系电话和通信地址。学校对实名举报的予以回复;对举报事项、受理举报情况以及与举报人相关的信息予以保密,保护举报人的合法权益。
九、其他
1.以上第七条公布的两个网站为我校专升本信息发布官方网址,供考生查看了解报考政策。招生政策由学校教务处负责解释。学校不对其他个人或部门提供的2026年专升本信息负责,请考生注意甄别虚假网站信息,谨防上当受骗。
2.江汉大学不举办任何形式的专升本考前辅导和培训,不向考生推荐任何考试参考教材之外的教辅材料,不会划定所谓的考试重点,不提供往年考试试题,请广大考生谨防虚假宣传避免造成财产损失。
3.报名参加我校普通专升本考试即视为同意并认可本招生简章(含附件)中的所有约定。
附件:
1.江汉大学2026年普通专升本招生专业对照表
2.江汉大学2026年普通专升本招生考试科目及参考教材
3.江汉大学2026年普通专升本退役大学生士兵“职业适应性综合考查”说明
4.2026年湖北省退役大学生士兵普通高校专升本免试申请表
5.学籍学历信息核查流程
6.2026年湖北省普通高等学校专升本《大学英语》考试要求
7.高等职业教育专科新旧专业对照表(2021版)
附件1
江汉大学2026年普通专升本招生专业对照表
注:上表中“对应招收高职(专科)专业”栏中代码和相应专业大类、专业类、专业均来源于《高等职业教育专科新旧专业对照表(2021版)》

附件2
江汉大学2026年普通专升本招生考试科目及参考教材
(普通考生和专项计划考生适用)

备注:大学英语由省教育厅安排统考,我校不指定参考教材。
附件3
江汉大学2026年普通专升本退役大学生士兵
“职业适应性综合考查”说明
退役大学生士兵考生需参加“职业适应性综合考查”,满分100分。行政管理专业考查内容为Python程序设计相关内容,可参考普通考生Python程序设计参考书。
具体时间、地点见准考证。
附件5
学籍学历信息核查流程
根据教育部学生服务与素质发展中心要求,学籍学历信息核查需获得考生本人授权,具体流程如下:
1.报名前,考生应在本人手机上通过应用商店搜索“学信网”或者通过扫描报名平台首页上APP二维码下载安装“学信网”手机APP,并在“学信网”手机APP上完成注册和实人验证(实名、人脸认证)。打开学信网APP的“学籍查询”模块,点击“高等教育信息”功能,系统会显示考生的学籍、学历相关信息,如果查询学籍信息,系统会显示姓名、证件号码、学校名称、专业、入学日期、离校日期等信息;如果查询学历信息,系统会显示姓名、学校名称、专业、入学日期、毕业日期等信息,考生核对学籍学历信息是否准确。如果信息有误,应及时联系所在学校的学籍管理老师申请更正更新学籍学历信息,信息有误的需在报名前完成学籍学历的更正工作。
2.报名时,考生在普通专升本报名平台完成报名信息填写后,点击“保存”按钮,报名平台会生成考生的学籍学历二维码。此时,考生应使用“学信网”手机APP扫描功能,扫描报名平台的学籍学历二维码,“学信网”手机APP会显示一条或多条学籍学历信息,考生应选择用于本次报名的学籍学历信息,然后点击“确定”按钮,确认将学信网的学籍学历信息用于普通专升本报名。
附件6
2026年湖北省普通高等学校专升本
《大学英语》考试要求
本考试的目的是选拔部分高职高专毕业生升入普通本科高校继续进行相关专业本科阶段的学习,考查考生的英语语法和词汇知识以及综合运用英语的能力,既测试考生的语言基础,也测试考生的语言技能。
一、考试科目:《大学英语》
二、考试形式:闭卷、笔试
三、考试时长:120分钟
四、试卷分值:满分100分
五、题型范围:无选择题,无判断题,其他题型不限
六、基本要求
以《高等职业教育专科英语课程标准(2021年版)》为主要依据,适当参考《高职高专教育英语课程教学基本要求(试行)》并结合教学实际,注重考查学生实际运用语言的能力。

专升本备考没方向、基础弱自制力还不好?别焦虑,武汉新东方专升本来帮你!严选师资,深耕湖北本地考情;课程讲练测闭环,让你听得懂会做题;全程督学,想偷懒都没机会。还有舒适学习环境,效率直接拉满。现在预约公开课,即可免费获得一对一院校规划+英语体验课,帮你找准赛道,赢在起点!名额有限,立即点击右下方咨询窗口,锁定公开课名额!
推荐阅读