2026年湖北专升本考试武汉华夏理工学院专升本招生简章已经公布,新东方专升本网为大家整理了武汉华夏理工学院2026年普通专升本招生简章,包括招生对象及条件、报名、考试、录取、收费项目和标准、入学和培养等内容,帮助2026年打算冲刺湖北专升本的同学快速及时了解升本政策。如有任何疑问,可点击弹窗联系客服老师咨询。
武汉华夏理工学院2026年普通专升本招生简章
根据《省教育厅关于做好2026年湖北省普通高等学校专升本工作的通知》(鄂教高函〔2026〕2号)精神,结合我校专升本招生专业培养目标和要求,特制定本简章。
一、招生对象及条件
应届高职(专科)毕业生:2026年湖北省普通高校全日制高职(专科)应届毕业生,能如期取得专科毕业证书(简称“普通考生”)。
退役大学生士兵:遵守中华人民共和国宪法和法律,服役期间没有受到部队相关处分;在湖北省应征入伍;普通高校全日制高职(专科)毕业生及在校生(含高校新生)应征入伍,退役后完成高职学业。退役后参加过专升本考试的不得再次报考。
考生只能选择上述2种考生类型中的一种报考。符合条件的考生只能参加一次普通专升本考试(含已录取未报到、延期毕业考生等)。限报1个招生专业。报考专业原则上与高职(专科)阶段所学专业相同或相近(具体报考要求详见《武汉华夏理工学院2026年专升本招生专业对应高职(专科)专业报考参照表》)。
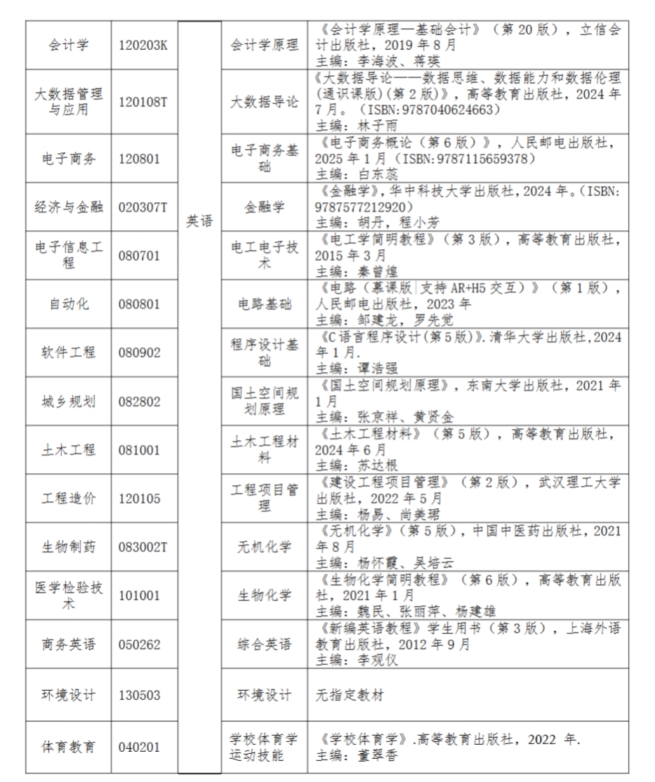
二、招生专业(分专业招生计划另行通知)


三、报名及志愿审核
网络报名期间,报名平台开放时间为每天8:00-20:00.
填报志愿(2026年3月10日8:00-3月13日20:00)
(1)普通考生:符合报名资格的考生统一在湖北省普通高等学校专升本报名平台(以下简称“报名平台”,网址为http://zsb.e21.cn)进行网络报名。网络报名流程请参照《考生须知》(见附件1)。考生提交的电子照片须真实表达考生本人相貌。禁止对电子照片图像整体或局部进行镜像旋转等变换操作。不得对人像特征(如伤疤、痣、发型等)进行技术处理。除头像外,不得添加边框、文字、图案等其他内容。数字化图像文件为宽480像素×高640像素,分辨率300dpi,应符合JPG标准,压缩后文件大小一般在20KB至40KB。
(2)退役大学生士兵考生:退役大学生士兵报名分两个阶段:第一阶段,2026年2月25日8:00-2月28日20:00进行预报名。符合报名资格条件的退役大学生士兵登录报名平台,填写《2026年湖北省普通高等学校退役大学生士兵专升本申请表》,同时上传本人相关材料(2026年3月退役的大学生士兵可暂不上传退役证扫描文件);第二阶段,2026年3月10日至13日进行志愿填报,填报要求同普通考生一致。2026年1月前退役,未参加退役大学生士兵预报名的考生不能填报退役大学生士兵志愿。
专业志愿审核及考生查阅审核结果(3月14日8:00-3月17日20:00):在此期间,每名考生须登录报名平台查询本人报考专业的审核结果,通过高校专业志愿审核的考生,其所报志愿即为最终志愿且不能再作更改,考生可下载打印报名表;未通过高校专业志愿审核的考生,准备下一步更正志愿。
未通过专业审核的考生更正志愿(3月18日8:00-20:00):对未通过高校专业志愿审核的考生,可更正一次志愿,考生按照填报志愿的办法操作,在此期间考生只能更改报考院校和报考专业,无法更改其他信息。因考生未查阅专业审核结果等原因导致错过更正志愿或无法报考的,责任由考生本人承担。
对更正志愿的考生进行专业志愿终审(3月19日8:00-20:00):我校对更正志愿的考生再次进行专业志愿审核,给出最终专业审核结果。本阶段仍未通过高校专业志愿审核的考生,视为不具备普通专升本报名和考试资格。
打印报名表(3月14日8:00-3月22日20:00):所有已通过专业志愿审核的考生在此期间通过报名平台下载打印《2026年湖北省普通高等学校专升本报名申请表》或《2026年湖北省普通高等学校退役大学生士兵专升本申请表》,确认网络报名成功。
所有考生应对自己的报考行为负责,凡提供虚假信息、虚假证件或证明材料的,一经查实,将取消其报名、考试、录取资格。
四、资格审核
为方便考生,我校采取线上资格审核,相关要求及流程如下:
提交材料时间:请广大考生于3月15日至22日15:00前登录我校专升本工作网站,点击“专升本入口”,进入“资格审核”页面或直接打开链接https://zs.whhxit.edu.cn/zsbzx/zgsc.htm,按操作提示流程上传审核材料。逾期未上传材料的视同放弃报名资格。
上传材料清单及要求
(1)本人蓝底证件照:须与湖北省普通高等学校专升本报名平台提交照片保持一致;
(2)《2026年湖北省普通高等学校专升本报名申请表》/《2026年湖北省普通高等学校退役大学生士兵专升本申请表》(考生签名处须为手写签名,应届毕业生还须加盖就读学校教务处公章);
(3)本人手持身份证拍照(本人出镜,不得化妆、美颜、身份证印有头像面信息清晰可见);
(4)本人学信网下载的《教育部学籍在线验证报告》(应届毕业生)/《教育部学历电子注册备案表》或专科毕业证。下载步骤为:第一步,访问学信网“学信档案”,使用学信网账号进行登录;第二步,成功登录后,点击顶部菜单中的“在线验证报告”栏目即可申请下载;
(5)应届毕业生须提交就读学校教务处或学籍管理部门审核盖章的学业成绩登记表;
(6)退役大学生士兵须提交《入伍通知书》《退出现役证》,荣立三等功及以上的退役大学生士兵须提交立功受奖证明材料(荣誉证书或立功受奖登记表等)。
审核结果查询:学籍管理部门对考生信息资料及报名资格进行线上审核。考生可于3月15日至22日登录专升本工作网站查询资格审核结果。资格审核贯穿专升本考试录取全过程,不符报考资格或发现资格信息不实的考生不得录取。
报名缴费:资格审核通过的考生请于3月15日至22日15:00前完成报名考试费缴纳。逾期未缴纳报名考试费的考生,视为自动放弃考试资格。报名考试费严格按《湖北省物价局、湖北省财政厅关于规范教育招生考试收费有关问题的通知》(鄂价费〔2006〕107号)标准执行,收费标准为:普通考生80元/生(大学英语30元,专业课50元);退役大学生士兵50元/生(综合考查50元),荣立三等功及以上的退役大学生士兵免试,不收取费用。报名考试费缴纳后,无论参加考试与否,一律不再退费。
准考证打印:已缴费的考生,请于4月10日至17日登录我校专升本工作网站,自行下载打印准考证。
五、考试
经资格审核合格并缴费者,可参加我校统一组织的专升本考试。退役大学生士兵免于文化课考试,参加职业适应性综合考查(笔试)。为防止考试作弊,所有考试科目无选择题、无判断题,其他题型不限。
考试时间及地点
(1)普通考生
科目一:英语(笔试,闭卷),考试时间:4月17日9:00-11:00;总分100分;无听力测试;考试时长120分钟。
普通专业科目二:专业课(笔试,闭卷),考试时间:4月17日14:00-15:30;总分100分;考试时长90分钟。
环境设计专业科目二:考试时间:4月17日14:00-16:00;总分100分;考试时长120分钟(现场手绘作画)。
体育教育专业科目二:包含《学校体育学》和《运动技能》,总分200分。①《学校体育学》4月17日14:00-15:30;总分100分;考试时长90分钟(笔试,闭卷);②《运动技能》4月17日16:00-18:00;总分100分;考试时长120分钟(技能测试)。
(2)退役大学生士兵
考试科目:综合考查(笔试,闭卷),考试时间:4月17日14:00-14:50;总分100分;考试时长50分钟。重点考查职业基本素质修养、职业基本知识及其应用能力。
考试地点:武汉华夏理工学院光谷校区(关山大道589号),具体考场详见准考证。
成绩查询和复查:专业课、综合考查成绩将于4月24日16:00公布,大学英语及总成绩将于5月9日16:00公布,考生可登录我校专升本工作网站查询。成绩公布后,考生对成绩有异议的,可在规定时间内提出成绩复查申请(具体时间和安排另行通知),复核结果将及时在专升本工作网站公布。
六、录取
坚持公平、公正、公开的择优录取原则进行录取。正式录取前公布单科最低录取控制线。应届毕业生考生在2026年7月31日前未取得专科毕业证书的,取消录取资格。
普通考生
(1)录取:在普通考生计划内,按分专业考生的考试成绩从高分到低分依次录取。当同专业考生总分相同时,按科目一成绩排序录取。
(2)补录:第一轮录取结束后,未完成的普通考生计划,由省教育厅统一在专升本报名平台公布。第一轮未被录取的考生,可根据补录计划和我校招生简章、补录工作公告的要求进行补录报名。第一轮已被录取的考生不得再参加补录报名。我校根据招生简章规定和大学英语科目成绩对报名参加补录的考生从高分到低分依次录取。补录仍完不成的计划,将由省教育厅统筹调剂使用。
退役大学生士兵考生:退役大学生士兵录取与普通考生录取同步进行。
(1)录取:荣立三等功及以上申请免试的退役大学生士兵由我校负责进行资格审查,初审通过的考生将在专升本工作网站进行公示,学校按相关规定办理录取手续。参加综合考查的退役大学生士兵,依据综合考查结果,结合考生志愿、在校期间成绩、服役期间表现等情况进行综合评价,在计划内择优录取。
(2)补录:第一轮录取结束后,未完成的退役大学生士兵计划,由省教育厅统一在专升本报名平台公布。第一轮未被录取的考生,可在规定时间内在报名平台进行补录报名。第一轮已被录取的考生不得再参加补录报名。我校按照招生简章规定对参加补录的考生综合评价,择优录取。
公示:我校将于5月底在专升本工作网站公示预录取考生名单,补录环节的预录取名单将在补录后进行公示。公示时间为7天。
录取通知书发放:我校2026年专升本录取名单经湖北省教育厅复核备案后,向录取考生寄发录取通知书,录取考生凭录取通知书办理户口和档案迁移手续,具体报到注册时间以通知书为准。
七、收费项目和标准
被学校录取的2026年普通专升本学生,入学后的收费项目和标准与学校2024级同一专业全日制普通本科生一致。
八、入学和培养
入学:按专升本招生规定录取的新生持录取通知书、专科毕业证、身份证(退役士兵须持退出现役证)等证书原件,按录取通知书规定时间和要求到校办理入学手续。因故不能按期入学者,应向学校请假,假期不得超过两周。未经请假或请假逾期者,除因不可抗力等正当事由外,视为放弃入学资格。
学校严格按照有关规定开展新生入学资格复查工作,审查合格的办理入学手续,予以注册学籍;审查发现新生的录取通知、考生信息等证明材料与本人实际情况不符,或者有其他违反国家招生考试规定情形的,取消入学资格。退役大学生士兵凡录取后未报到、自行放弃入学资格的,此后不再享受免试专升本政策。
培养:专升本学生(含退役大学生士兵)为学校普通全日制学生,学制2年,根据录取报到人数灵活编入本科三年级。不接受非全日制学习形式就读,入学后不得转专业和转学。
毕业证书:专升本学生修完本科教学计划规定的内容达到毕业要求的,颁发本科毕业证书,其毕业证书上标注“在本校XX专业专科起点本科学习”,学习时间按进入本科阶段学习和颁发毕业证书实际时间填写。达到学校学位授予条件者,可申请授予我校学士学位。
九、就业政策
专升本学生的就业按国家有关普通全日制本科毕业生的就业政策执行。
十、联系方式
咨询方式
电话咨询:027-81695608(教务部);027-81695678(招生办公室)
咨询时间:工作日08:00-17:00
QQ咨询:800121100
投诉(举报)方式
电话:027-81697375(纪检监察(审计)办公室)
邮箱:hxjj@whhxit.edu.cn
升本就一次,当选新东方!武汉新东方专升本采用多阶教学体系,全程助你提升应试能力。我们提供强师资、严督学、优环境,全面护航湖北升本学子。大二学生,现在报名即开启服务,可享专属优惠,提前起跑!大三冲刺班名额将满,抓住最后高效提升机会!点击右下方弹窗联系在线老师,获取1对1学习规划,少走弯路逆袭本科!
附件
推荐阅读