备战安徽专升本,选对机构的核心是找对靠谱靠山!不少考生在筛选机构时,最怕遇到经验不足、服务无保障的情况,白白浪费时间精力。安徽新东方专升本凭借多年深耕专升本领域的积累,成为考生心中“经验足、信誉硬”的优选品牌。今天就带大家拆解,这份丰富经验与扎实信誉背后的核心竞争力,看它如何为你的升本之路筑牢保障!
一、新东方发展历程

二、全国分中心已布局31个城市

三、荣获各项品牌奖励

四、信誉保障、随时可退
俞敏洪老师曾表示,很早以前,自己定了一个规矩,如果突然有一天新东方不能做了,账上的钱必须能把学生家长的钱全部退掉,把员工的工资全部发完,一分钱不欠的倒闭或者关闭。在那之后,新东方的储备金就越来越多,一直到现在,账面上的储备金已经超过了200亿元,这都是真实可查的。
所以我们一直执行两个原则:第一就是第一节课试听不满意无条件全额退费,第二就是后面学习效果不理想,剩下的课程也是可以退费,流程一般是15个工作日,绝不拖欠学生的学费不退款,这是底线要求,但是现在非常多机构做不到,甚至是突然跑路了,所以一定要找大机构有保障。
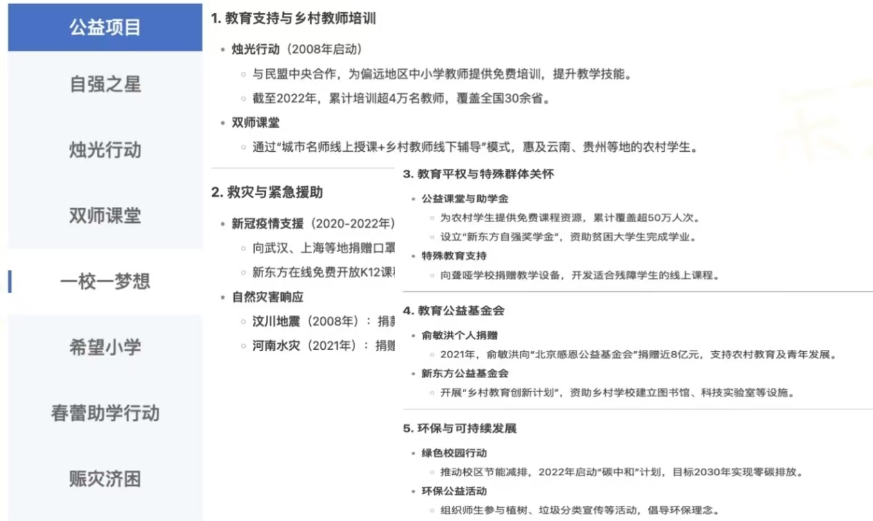
五、诚信负责、社会责任
新东方从2008年起开始做烛光行动、修建希望小学、支教活动。在捐建希望小学、设立奖助学金、支援灾区等方面投入现金累计约3亿元人民币;此外,新东方用在各类大型公益讲座、培训农村师资、公益支教、为贫困学子提供免费新东方课程等方面的投入,折合现金亦达到上亿元人民币。包括双减后,新东方免费把课桌椅捐赠给山区的学校。这些都说明新东方是对社会服务,对学生对客户诚信负责的企业。

多年深耕沉淀的教学经验,加上品牌背书的信誉保障,让安徽新东方专升本能精准把控安徽考情、直击备考痛点。在我们这里,你不仅能获得贴合本地考纲的专业指导,更能拥有全程安心的备考体验。如果你正寻找靠谱的升本伙伴,不妨选择安徽新东方专升本!点击右下角弹窗或拨打咨询老师热线19355996858预约时间,解锁试听课程与专属备考方案,安徽新东方专升本教研团队全程护航,助你成功升本上岸!
推荐阅读