注意!2026武昌首义学院专升本拟招生专业情况公示!
武昌首义学院专升本 | 2025-11-25 18:16
分享至
1.请使用微信扫码
2.打开网页后点击屏幕右上角分享按钮
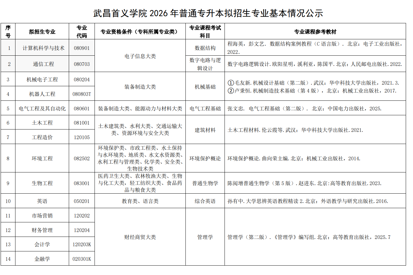
2026武昌首义学院专升本拟招生政策公示啦!一共14个专业招生,国际经济与贸易停招,两个专业教材修改,对于参加2026湖北专升本且目标院校是武昌首义学院的同学来说,其为重要参考,湖北新东方专升本梳理出详情如下。

100%硕博学历全职讲师教研团队人均5-8年升本辅导经验,精准把握各校命题规律,针对湖北专升本考情研发内部独家的复习资料。四轮复习备考体系从基础构建到考点突破再到模考冲刺,循序渐进帮助考生系统提升。点击下方弹窗和我们聊一聊,通过这一完整闭环的备考路径,考生能够扎实掌握知识要点,有效提升应试能力,最终实现升本目标。
推荐阅读
2026湖北专升本可跨考院校汇总(公办篇):8所公办院校跨考机会
湖北专升本跨考指南:不限专业汇总与备考策略
版权及免责声明
①凡本网注明"稿件来源:新东方"的所有图文、音视频等内容,版权均属新东方教育科技集团(含本网和新东方网)所有,未经本网协议授权不得转载、链接、转贴或以其他任何方式复制、发表。经授权使用时必须注明"稿件来源:新东方",违者本网将依法追究法律责任。
②本网未注明"稿件来源:新东方"的内容均为转载稿,本网转载仅基于信息传递之目的,并不表示认同其观点或证实其真实性。如拟从本网转载使用,必须保留本网注明的"稿件来源",并自负版权等法律责任。如擅自篡改为"稿件来源:新东方",本网将依法追究法律责任。
③如本网转载稿涉及版权等问题,请作者见稿后在两周内速与新东方网联系,邮箱:adm@xdf.cn。