2025 重庆专升本的同学看过来!整理了23 所本科院校(公办 + 民办)的招生专业、人数,从院校类型、热门专业到报考策略,帮你清晰规划升本路
一、院校分类与核心数据
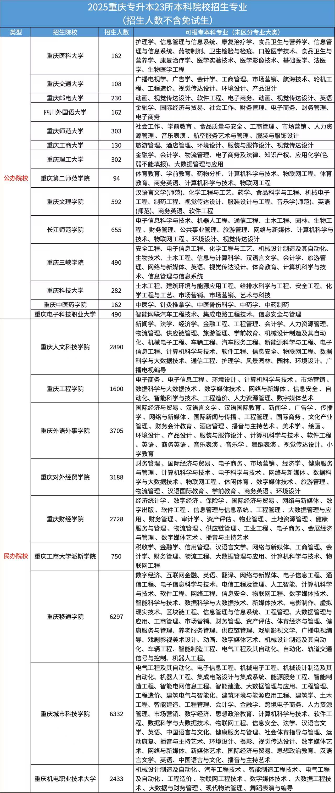
(一)公办院校(15 所)
招生规模:重庆文理学院(592 人 )、长江师范学院(655 人 )等为招生大户;
特色专业:
重医科大学:护理学、临床医学等医学类专业,依托医学强校背景;
重邮电大学:动画、软件工程等,适配电子信息、艺术方向;
重庆电子科技职业大学:智能网联汽车工程、集成电路工程,聚焦新兴工科。
(二)民办院校(8 所)
招生规模:重庆移通学院(6297 人 )、重庆城市科技学院(6332 人 )扩招明显;
特色专业:
重庆人文科技学院:护理学、风景园林等,覆盖医学、建筑领域;
重庆工程学院:数字媒体技术、软件工程,强化 IT 技能培养。
二、报考关键趋势
公办院校专业适配:医学、师范、工科类专业优先选公办(如重医、重师 ),学科实力强、就业认可度高;
民办院校扩招红利:移通、城市科技等民办院校招生人数多,适合分数中等、追求本科院校的同学;
新兴专业崛起:智能网联汽车、集成电路工程(电子科技职大 )等新兴专业,贴合产业需求,竞争较小。
三、选校建议
高分冲刺:瞄准公办强校(重医、重邮电 ),医学、工科类专业需强化专业基础;
稳妥保底:民办院校扩招专业(如移通学院数字媒体技术 ),招生多、分数线相对低;
跨类报考:注意 “可报考本科专业” 适配性,专科非医学类慎选重医医学专业,避免限制。
推荐阅读: