湖南专升本考试题型有哪些?分值分布如何?
湖南专升本 | 2025-06-23 10:39
分享至
1.请使用微信扫码
2.打开网页后点击屏幕右上角分享按钮
湖南专升本统考公共科目每科满分值为150分
专业综合科目满分值为200分
考生的总成绩满分为500分。
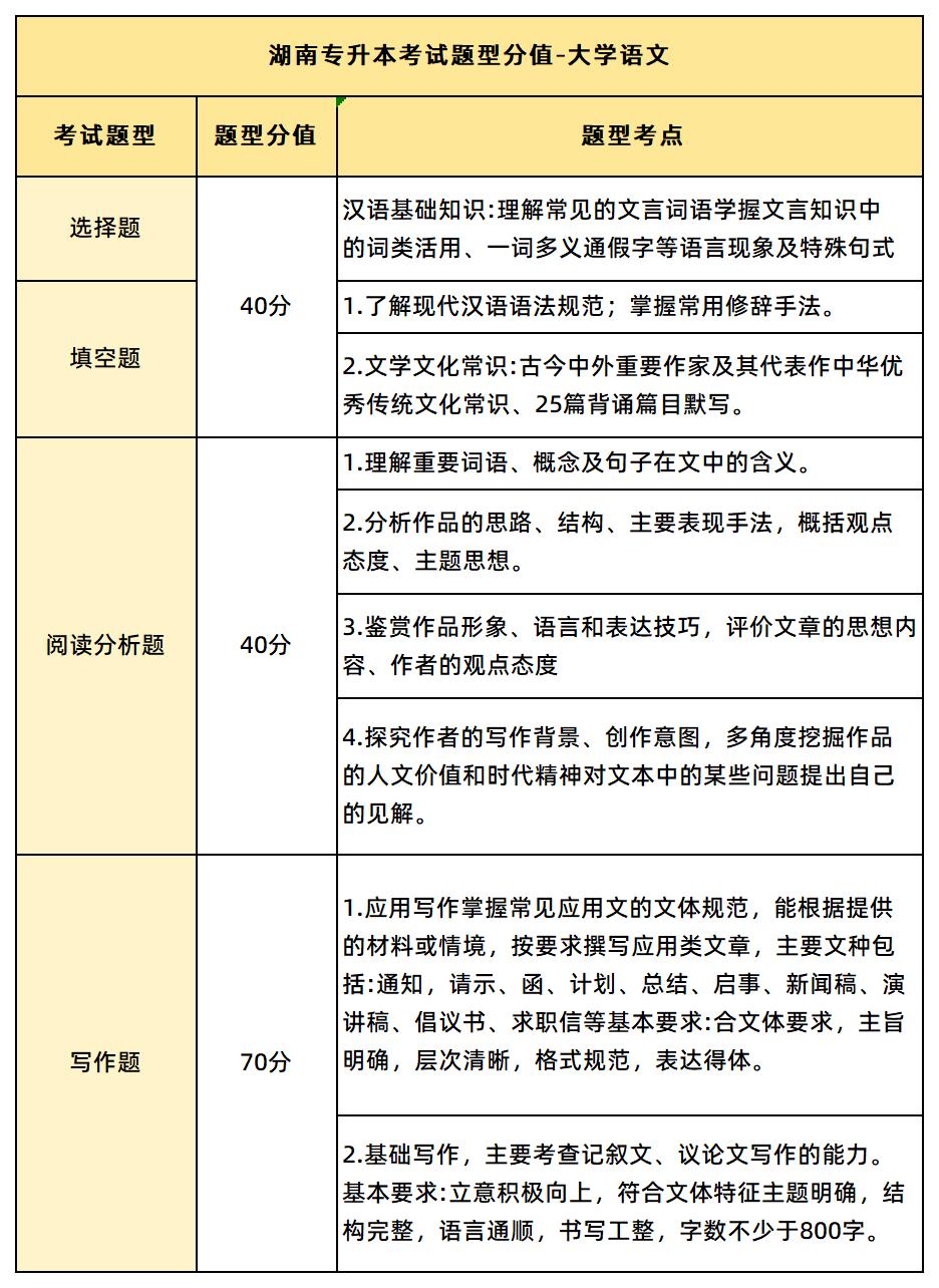
大学语文:满分150分,考试时间120分钟

高等数学:满分150分,考试时间120分钟

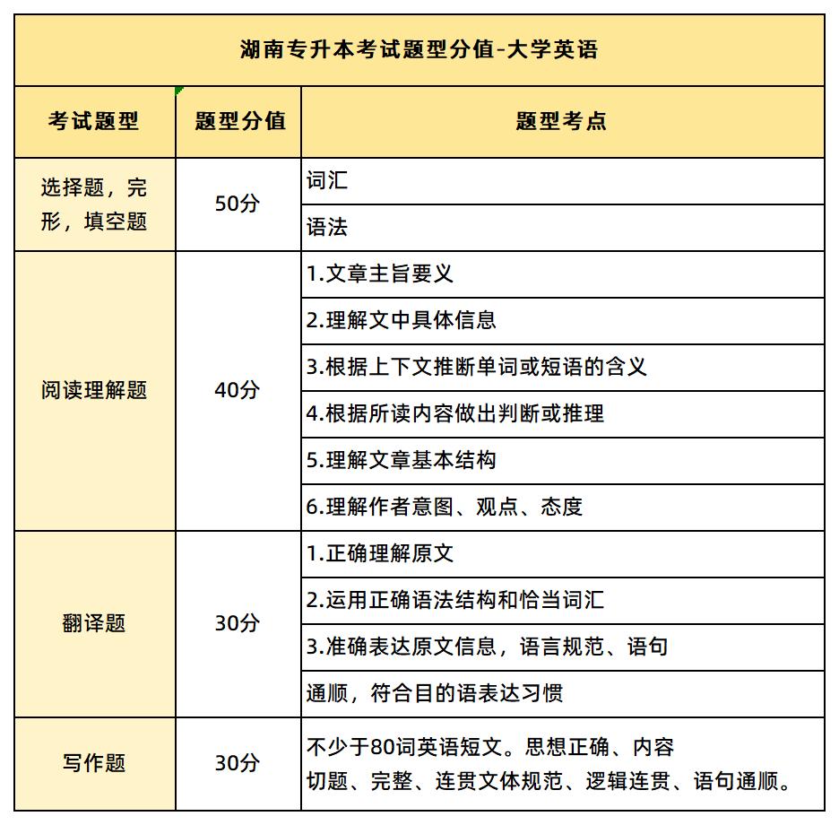
大学英语:满分150分,考试时间90分钟

新东方专升本网对每一位考生的潜力深信不疑。在您的学术旅程中,无论遇到何种挑战或迎接何种机遇,我们都将陪伴在您身边。 想要掌握更多的专升本的最新动态,包括最新的招生政策、招生简章和招生名额等关键资讯,请持续关注新东方专升本网。
点击右下角【在线客服】获取一对一专升本择校规划
推荐阅读:
湖南专升本热门专业有哪些?可以报考哪些院校?
湖南专升本 数字出版专业可以报考哪些本科专业?

版权及免责声明
①凡本网注明"稿件来源:新东方"的所有图文、音视频等内容,版权均属新东方教育科技集团(含本网和新东方网)所有,未经本网协议授权不得转载、链接、转贴或以其他任何方式复制、发表。经授权使用时必须注明"稿件来源:新东方",违者本网将依法追究法律责任。
②本网未注明"稿件来源:新东方"的内容均为转载稿,本网转载仅基于信息传递之目的,并不表示认同其观点或证实其真实性。如拟从本网转载使用,必须保留本网注明的"稿件来源",并自负版权等法律责任。如擅自篡改为"稿件来源:新东方",本网将依法追究法律责任。
③如本网转载稿涉及版权等问题,请作者见稿后在两周内速与新东方网联系,邮箱:adm@xdf.cn。