2025甘肃专升本考试准备
(一)考生进入考点须接受身份验证、智能安检门和人工安检,考生除携带考试所用文具外,手机等通讯设备和随身物品暂存在考点指定区域,请考生积极配合。
(二)开考15分钟后,迟到考生不得进入考点。请考生提前熟悉考点和考场位置,根据安检时长合理安排出行时间。考生凭有效身份证件和《准考证》参加考试。
(三)准考证打印时间:4月16日8:30至20日18:00。请考生登录甘肃省教育考试院官方网站(https://www.ganseea.cn/),点击“办事大厅”,选择“普通高职(专科)升本科招生考试报名系统”,或点击“甘肃省国家教育考试综合管理平台”,选择“考生入口”,打印准考证。
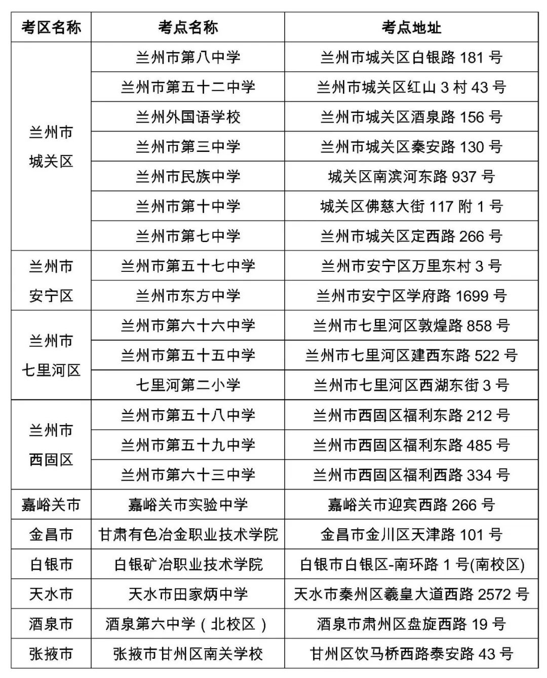
2025年甘肃专升本29个考点信息如下,供大家参考,建议大家提前定好考场周边酒店,规划交通线路,考试当天预留一定时间出门。祝大家专升本考试顺利!

