2025年华东政法大学专升本招生计划
华东政法大学专升本 | 2025-03-30 16:28
分享至
1.请使用微信扫码
2.打开网页后点击屏幕右上角分享按钮
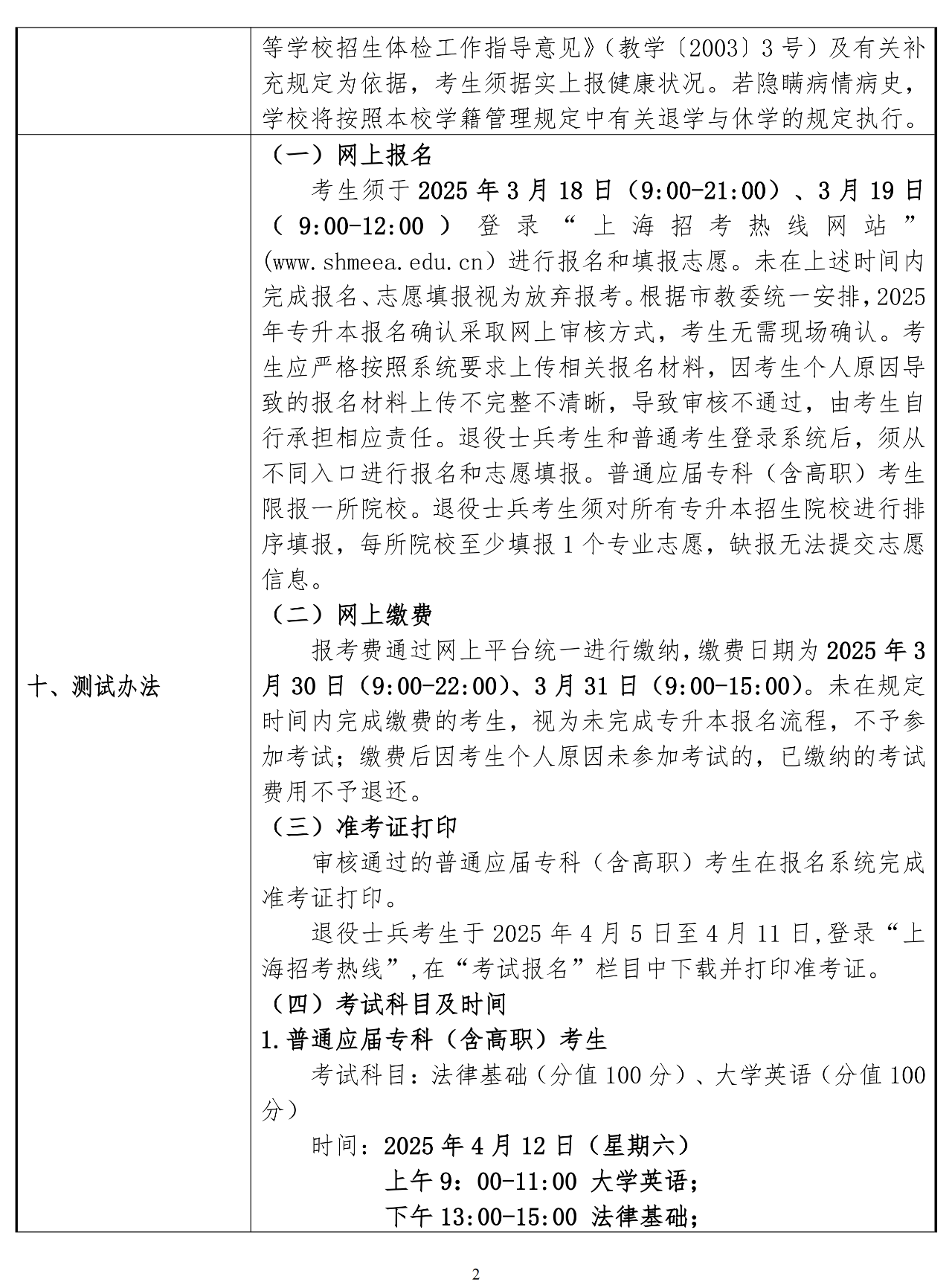
2025年华东政法大学招生简章已公布,从中我们可以了解到,2025年华东政法大学专升本招生计划详情,一共4个专业招生,其中法学普通类招生12人,退役士兵类招生17人,行政管理只招收退役士兵类33人,社会工作专业之招生退役士兵类33人,这些专业学制都为2年。更多信息参见下表:




推荐阅读:
2024年上海专升本招生院校录取分数线汇总
2025年上海专升本招生计划汇总(共22所院校)
2025年上海22所高校专升本学费情况汇总
版权及免责声明
①凡本网注明"稿件来源:新东方"的所有图文、音视频等内容,版权均属新东方教育科技集团(含本网和新东方网)所有,未经本网协议授权不得转载、链接、转贴或以其他任何方式复制、发表。经授权使用时必须注明"稿件来源:新东方",违者本网将依法追究法律责任。
②本网未注明"稿件来源:新东方"的内容均为转载稿,本网转载仅基于信息传递之目的,并不表示认同其观点或证实其真实性。如拟从本网转载使用,必须保留本网注明的"稿件来源",并自负版权等法律责任。如擅自篡改为"稿件来源:新东方",本网将依法追究法律责任。
③如本网转载稿涉及版权等问题,请作者见稿后在两周内速与新东方网联系,邮箱:adm@xdf.cn。