2025山西专升本医药卫生类专业课考试大纲(人体解剖学)
山西专升本 | 2025-01-13 11:51
分享至
1.请使用微信扫码
2.打开网页后点击屏幕右上角分享按钮
本文整理了山西专升本医药卫生类专业课考试大纲(人体解剖学)为广大考生提供参考:
医药卫生类考试《人体解剖学》的专业有:护理学、护理、口腔医学、康复治疗学、临床医学
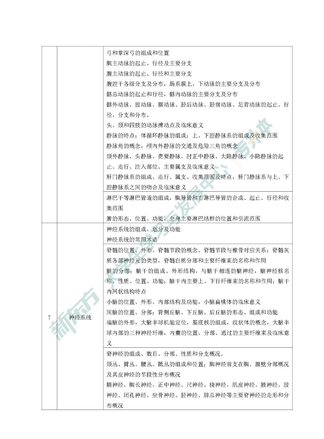
《人体解剖学》考试内容主要包括:绪论,运动系统,内脏学,内分泌系统,感觉器官,脉管系统,神经系统。满分150分,题型分为客观题和主观题,客观题分值约占70%,主观题分值约占30%。试题中单个题目的分值不应大于10分。客观题包括单项选择题、多项选择题、判断正误题等,主观题包括填空题、名词解释、简答题、综合论述题等。





版权及免责声明
①凡本网注明"稿件来源:新东方"的所有图文、音视频等内容,版权均属新东方教育科技集团(含本网和新东方网)所有,未经本网协议授权不得转载、链接、转贴或以其他任何方式复制、发表。经授权使用时必须注明"稿件来源:新东方",违者本网将依法追究法律责任。
②本网未注明"稿件来源:新东方"的内容均为转载稿,本网转载仅基于信息传递之目的,并不表示认同其观点或证实其真实性。如拟从本网转载使用,必须保留本网注明的"稿件来源",并自负版权等法律责任。如擅自篡改为"稿件来源:新东方",本网将依法追究法律责任。
③如本网转载稿涉及版权等问题,请作者见稿后在两周内速与新东方网联系,邮箱:adm@xdf.cn。