各位安徽专升本的同学们大家好,今天新东方专升本网小编给大家带来的是2022年合肥经济学院统招专升本招生简章。众所周知,招生简章中明确了各院校的招生专业、招生计划人数,报名时间和流程、考试时间和地点、录取规则等信息,是专升本的同学们不可或缺的考前必读资料。以下是2022年合肥经济学院统招专升本招生简章的详细内容,有需要的同学们请仔细阅读以参考喔~
合肥经济学院 2022 年普通高校专升本招生章程
学校全称:合肥经济学院
办学层次:本科
办学类型:民办普通本科高校
办学地址:高教基地校区:合肥市新站区高教基地学府路1号
大学城校区:合肥市经济技术开发区合安路218号
1. 招生计划及专业招生要求
1.1 招生专业计划


(1)三等功鼓励政策退役士兵、技能大赛鼓励政策考生招生计划包含在以上招生计划内。技能大赛鼓励政策考生录取比例不超过考生报考专业总计划的10%。
(2)所有专业学制均为2年
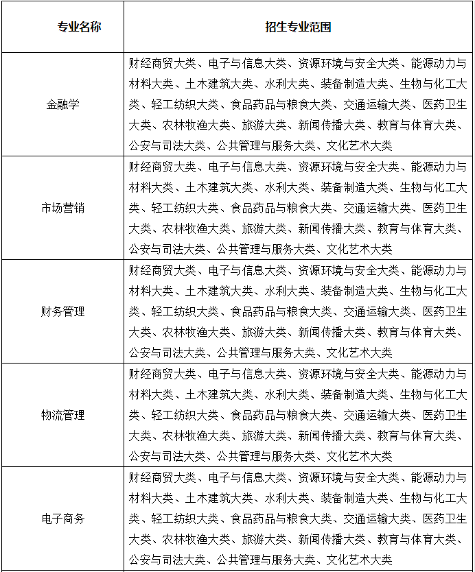
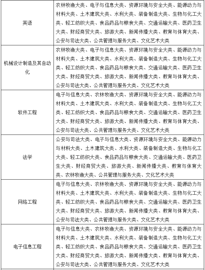
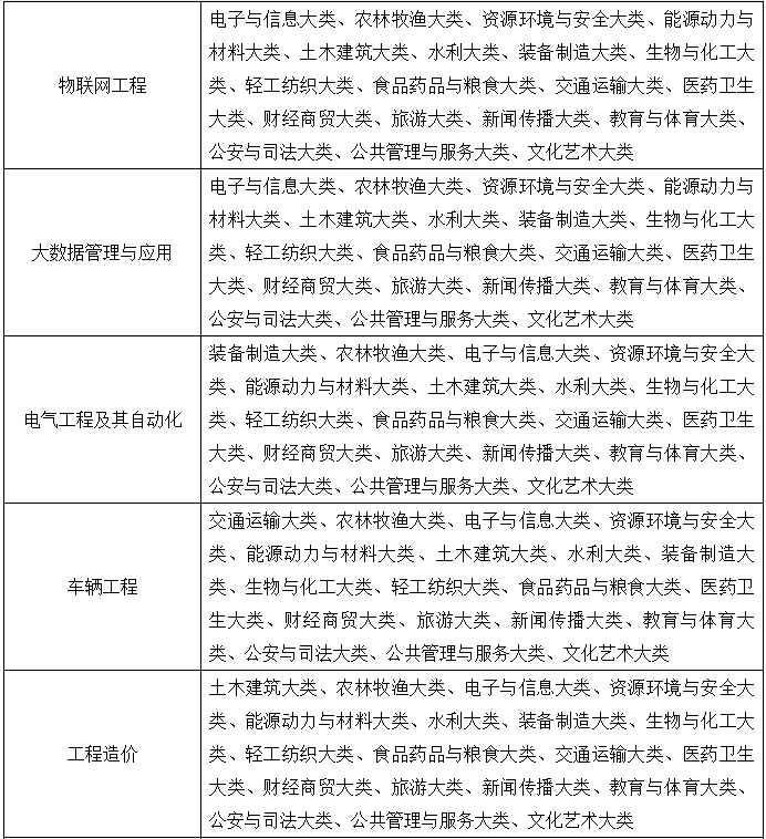
1.2 招生专业范围




注:专业大类分类标准按照教育部高等职业教育专业目录(2015年)执行。
2、报名
2.1 报名条件:
2.1.1 2022年安徽省省属普通高校(以及经过批准举办普通高等职业教育的成人高等院校)的应届全日制普通高职(专科)毕业生;在安徽省应征入伍具备普通高职(专科)学历的退役士兵。所有考生须参加省考试院统一组织的报名,并取得考生号。身体条件符合《普通高等学校招生体检工作指导意见》的体检要求,同时毕业专业须符合我校相应专业招生专业范围的要求,毕业专业非以上专业(类)的考生不能报考我校相应专升本专业。
2.1.2申请我校技能大赛鼓励政策的考生:根据皖教高〔2020〕2号有关政策规定,获得安徽省教育厅等部门联合主办的全省职业院校技能大赛一等奖或教育部等部委联合主办的全国职业院校技能大赛三等奖及以上的高职(专科)应届毕业生,符合条件并报考我校相应专业的,高职阶段参加技能大赛项目必须是专业招生大类的项目,填报我校志愿后,经面试合格,直接录取。
2.2 报名办法:
2.2.1 意向报考我校且符合我校报考条件的考生(不含在安徽省应征入伍并在外省院校完成高职(专科)学业的退役士兵考生)考生均须严格按照《安徽省2022年普通高校专升本考试招生工作操作办法》(皖招考〔2022〕1号)的要求在2022年3月18日10:00至3月22日16:00报名,并通过微信小程序随时关注自己的审核状态,在3月24日17:00前完成缴费。具体报名操作流程请关注省考试院网站或微信公众号。
2.2.2 意向报考我校且符合我校报考条件的在安徽省应征入伍并在外省院校完成高职(专科)学业的退役士兵考生,进行线上资格审核,具体要求如下:
(1)时间:3月18日10:00-3月20日16:00(以电子邮件到达邮箱时间为准,过时无效);
(2)考生须将下述资格证明材料原件按清单顺序编号扫描件发送至我校招生办邮箱zsjyc@hfue.edu.cn提交材料后请电话确认审核材料是否成功提交(联系电话:0551-63858398)。
线上资格审核材料:a.本人身份证及复印件(人像面和国徽面复印在一张纸上);b.毕业证书(或由毕业学校出具加盖红章的包含就读学校、专业、毕业时间等信息的学籍管理系统页面截图);c.退出现役证。
经线上资格审核通过的此类考生,后按照应届毕业生报名流程,完成其他信息填报、审核及缴费。
2.2.3 所有申请三等功鼓励政策退役士兵考生、技能大赛获奖鼓励政策考生须将下述资格证明材料原件按清单顺序编号扫描为电子档并命名为考生类别+考生姓名+2022专升本报名材料(PDF格式文件)(例:申请xxx专业鼓励政策考生**2022专升本报名材料.pdf)发送至我校招生办邮箱zsjyc@hfue.edu.cn(邮件接收截止时间为:2022年3月21日16:00,以电子邮件到达邮箱时间为准,过时无效),提交材料后请电话确认报名材料是否成功提交(联系电话:0551-63858398)。
申请三等功鼓励政策退役士兵考生:a.承诺书(附件1);b.申请表(附件2);c.身份证正反面;d.退役证;e.立功受奖证书;
申请技能大赛获奖鼓励政策考生:a.承诺书(附件1);b.申请表(附件2);c. 身份证正反面;d.获奖证书;e.高职阶段成绩总表原件(加盖教学部门公章)
未按要求提交材料的考生不具备相应资格,后果由考生本人负责。考生填报的信息和提交的材料实行承诺制,考生本人对所填报信息和提交材料的真实性负责。对于填报提交虚假信息或材料获取考试资格的,将按照教育部相关规定予以处理,并记入诚信档案。
2.3 资格审核
2.3.1 根据皖招考〔2022〕1号文件规定,考生报考资格由毕业院校进行审核,审核未通过者不具备我校报名资格。我校将对报考免试退役士兵专项计划考生资格进行复审。
2.3.2 申请三等功鼓励政策和申请技能大赛鼓励政策考生的资格通过考生提供的证明材料进行审核。审核未通过的不享受相应的鼓励政策,可参加2022年4月9日-10日举行的普通高校专升本考试。
如考生不能按期毕业、重复录取等原因造成无法入学后果,由考生本人负责。
2.4. 缴费
报名考试费按皖招考〔2022〕1号文件要求执行,我校不再另外收取其他报名考试费用。
2.5 打印准考证:
公共课考试准考证按照省考试院统一要求自行打印,具体时间和办法请关注安徽省教育招生考试院网站或安徽省教育招生考试院微信公众号及报名微信小程序。
专业课考试准考证:专业课考试准考证由考生自行打印,具体时间和办法请关注我校招生信息网站:http://www.ahauetc.cn/zsw/index.html
3. 考试
3.1 考试科目
根据《安徽省教育厅关于印发安徽省普通高职(专科)层次升入本科教育培养工作实施方案的通知》(皖教高〔2020〕2号)文件要求,招生考试实行“2门公共课(各150分)+2门专业课(各150分)”的测试方式,其的共课实行统考,由省教育招生考试院负责组织。符合免试条件的退役士兵可自行决定是否参加公共课科目考试。
专业课考试科目:

专业课考试大纲:https://www.kuke99.com/zsb/150343.html
专业课参考书目:https://www.kuke99.com/zsb/150349.html
免试退役士兵参加的职业适应性或职业技能综合考查内容、相关信息获取办法,详见我校招生信息网:http://www.ahauetc.cn/zsw/index.html。
技能大赛获奖考生测试内容、测试相关信息获取办法,详见我校招生信息网:http://www.ahauetc.cn/zsw/index.html。
3.2考试时间和考试地点
公共课统考由省考试院统一编排考场,各市招生考试机构负责组织实施。公共课考试地点原则上设在考生报考院校所在市,考点安排在国家教育考试标准化考点。专业课考试地点设在合肥经济学院高教基地校区(合肥市新站区学府路1号),具体考场信息详见准考证,考生可在规定时间内登陆我校招生信息网自行下载打印。

填报合肥经济学院免试退役士兵的考生,我校于4月11日9:00-11:00组织职业适应性或职业技能综合考查。
3.3 成绩公布及复核
公共课:按皖招考〔2022〕1号文件执行。
专业课:专业课成绩和免试退役士兵成绩于考试结束5个工作日后登录我校招生信息网http://www.ahauetc.cn/zsw/index.html公布的招生考试系统查询考试成绩。考生对自己专业课的成绩有异议,可登陆我校招生信息网下载查分申请表,于4月20日9:00—16:00报送纸质查分申请表到我校招生办汇总核查,逾期不再受理。查分限查漏改、漏统、错统,宽严不查,核查有误的通知考生,核查无误的不予通知。
4. 录取
4.1录取总体原则
所有专业按照《安徽省教育厅关于印发安徽省普通高职(专科)层次升入本科教育培养工作实施方案的通知》(皖教高〔2020〕2号)、《关于做好大中专等学校学生应征入伍工作的通知》(皖征〔2020〕7号)和皖招考〔2022〕1号文件精神,德智体美劳全面考核,择优录取;公平竞争,公正选拔。
4.2 录取细则
严格按照安徽省教育厅下达的招生计划和我校以下录取细则,结合考生志愿进行录取。
4.2.1 申请三等功鼓励政策的退役士兵考生:通过我校资格审核,公示无异议后,按考生填报的志愿免试录取。
4.2.2 申请技能大赛鼓励政策考生:通过我校资格审核,参加我校组织的面试,面试合格后按考生填报的志愿,根据面试成绩从高分到低分排序,择优录取,名额不超过该专业总计划的10%。成绩相同则按照考生提供的高职 (专科) 期间各科平均成绩作为录取参考。
通过资格审核后于3月29日9:00-16:00考生本人持身份证、获奖证书原件及复印件1份到我校高教基地校区(学府路1号)招生办进行面试、面试结果在我校招生信息网http://www.ahauetc.cn/zsw/index.html公示三天无异议,直接录取。
4.2.3 填报免试退役士兵专项计划考生:通过我校资格审核,参加我校职业适应性或职业技能综合考查,考查合格考生根据其职业技能综合考查成绩从高分到低分排序,按免试退役士兵专项计划数择优录取,成绩相同按照考生高职(专科)期间各科平均成绩并结合部队服役期间获奖情况录取。
4.2.4 填报普通计划志愿的考生(非专项计划):
在公共课达到省考试院划定的公共课考试合格分数线且专业课总分不低于60分且单科不能有零分的基础上,按照考生公共课+专业课成绩从高分到低分排序,择优录取,若考生成绩总和相同,则按单科顺序及分数从高到低排序,择优录取,单科排序为专业课(总成绩、专业课1、专业课2)、英语、大学语文(或高等数学);如出现若干名考生所有科目分数一致,且名次为录取考生最后一名,则按照考生提供的高职 (专科) 期间各科平均成绩作为录取参考。
4.2.5 填报非免试退役士兵专项计划、原建档立卡考生专项计划的考生录取细则与普通考生录取细则相同,单独排序,按相应专项招生计划数择优录取。
4.3 计划调整原则
若招生专业生源不均衡,我校将进行计划调整尽可能满足考生志愿。调整总体顺序为:专业内计划调整、专业间计划调整、外校生源调剂。
4.3.1专业内计划调整
专业内计划优先按照专项计划的计划数录取,专项计划三类中如有未完成的空余计划,先进行三类专项相互间调整,专项计划相互间调整后如还有多余计划调整至专业内普通计划录取,专业内如普通计划生源不足导致的多余计划调整至专项计划录取。专业内计划调剂规则:未完成计划调出顺序和生源充足调入计划顺序均为免试退役士兵专项计划、非免试退役士兵专项计划、建档立卡考生专项计划、普通计划。
4.3.2 专业间计划调整
专业内计划调整完毕,如有空余计划再按各专业剩余合格生源数确定计划分配比例,分配至有合格生源的专业录取。专业间调剂规则:未完成计划调出顺序和生源充足调入计划顺序均为免试退役士兵专项计划、非免试退役士兵专项计划、建档立卡考生专项计划、普通计划。
4.3.3 外校生源调剂
若校内专业计划调整录取后仍有未完成的招生计划,在公布缺额计划后规定时间内接受校外生源调剂。
调剂考生需同时符合以下条件:
a. 申请调剂的专业与原报考专业公共课考试科目相同一致,专业类别一致,不接受跨专业类别调剂;b.公共课达到省考试院统一划定的分数线且未被任何学校录取(填报免试退役士兵计划调剂志愿考生除外);c.毕业专业须符合我校招生专业范围要求;d.考生原报考专业门类与我校调剂专业门类相同;e.按照以下顺序调剂录取:以考生的公共课总成绩为依据,从高分到低分依次录取。如公共课总分相同,则按单科顺序及分数从高到低排序,单科顺序为:英语、高等数学/大学语文。如出现若干名考生所有科目分数一致,且名次为录取考生最后一名,则按照考生提供的高职(专科) 期间各科平均成绩作为录取参考,择优录取。
免试退役士兵专项计划调剂,如我校有空余计划,按照缺额计划录取符合我校招生专业范围考生,我校对填报免试退役士兵专项计划缺额计划的考生组织面试,择优录取。
4.4. 录取结果公布
考试、成绩公示等程序完成后,学校招生工作领导小组依据录取规则审议批准各专业拟录取名单,拟录取信息在我校招生信息网公示一周,无异议后将报送安徽省教育招生考试院办理录取手续。考生录取名单在我校招生信息网http://www.ahauetc.cn/zsw/index.html发布,请考生自行查询。
5. 报到注册
新生持录取通知书、身份证、专科毕业证等证件在我校规定的时间内报到入学。无故不按期报到的一律取消入学资格。报到时不能提供相关材料,或所提供材料与报名时不一致的,不予办理入学手续,其入学资格无效。
对录取后未报到、自行放弃入学资格的免试退役士兵,不再享受免试专升本政策。
6. 资格复查
新生入学后,我校根据招生政策、录取标准、《普通高等学校招生体检工作指导意见》及学籍管理相关规定,对新生报考及录取资格进行复查,对不符合条件或有弄虚作假、违纪舞弊行为的,取消入学资格,并按照相关规定予以处理,由此产生的一切后果由考生自负。
7. 学籍学历管理及待遇
普通高校专升本学生在校学习期间,学籍管理按照《普通高等学校学生管理规定》执行。
普通高校专升本学生按教学计划修完规定课程,成绩合格,由学校颁发普通高等教育本科毕业证书。按照《教育部关于当前加强高等学校学历证书规范管理的通知》(教学〔2002〕15号)精神,专升本学生毕业证书的内容须填写“在本校××专业专科起点本科学习”,学习时间按进入本科阶段学习的实际时间填写。符合学士学位授予条件的授予相应学士学位。
普通高校专升本学生的学费按照原安徽省物价局、安徽省教育厅、安徽省人社厅皖价费〔2018〕70号标准收费,学费标准与普通本科相应专业学费标准相同。收费标准如有变更,以安徽省发展和改革委员会和安徽省教育厅部门核准的最新收费标准执行。
普通高校专升本学生毕业时,执行国家本科毕业生的有关就业政策。
8. 资助政策
我校建立有完善的学生奖助体系,通过国家奖学金、国家励志奖学金、国家助学金、校内奖助学金和各类社会资助、生源地助学贷款、临时困难补助及勤工助学等多项资助政策,激励学生努力学习,确保家庭经济困难学生顺利完成学业。学校学生资助管理中心将根据有关文件规定的比例、程序对符合条件的申请学生进行评选、审核、公示。学校学生资助管理中心咨询电话:0551-64205815。
9. 违规处理
在报名、考试中违规的考生及有关工作人员,严格按照《国家教育考试违规处理办法》和教育部有关文件规定处理;涉嫌违法的,移送司法机关,依照《中华人民共和国刑法修正案(九)》等追究其法律责任。
10. 其他须知
10.1 考生本人应坚持诚信的原则,报名所填报材料必须真实。
10.2 我校普通专升本招生考试各项工作在学校普通专升本招生考试工作领导小组统一领导下进行,校纪检监察部门全程监督。
10.3 根据《安徽省教育厅关于严禁职业院校升学考试改革试点高校举办升学考试考前辅导的通知》(皖教秘高〔2014〕6号)要求,我校及其教职工(含与学校有劳动关系的临时工作人员)严禁举办或与社会机构联合举办任何形式的升学考试考前辅导。严禁参加专升本本科高校为社会中介或培训等机构进行教学、宣讲、讲座等任何形式的辅导活动提供学校教室、宿舍、图书馆等校内场所。严禁高校人员参与升学考试考前辅导的教学等任何形式的活动。
10.4 合肥经济学院招生信息网:http://www.ahauetc.cn/zsw//index.html是我校相关招生考试、录取信息发布的唯一渠道,请广大考生主动及时关注,学校不再具体通知考生本人,考生因个人原因造成后果的由考生本人承担。
本校承诺严格执行国家招生政策,坚决杜绝任何形式的有偿招生,学校及工作人员不参与任何中介机构或辅导机构教学、讲座等活动。以学校名义进行非法招生宣传等活动的中介机构或个人,本校将依法追究其责任。学校举报电话:0551-64380100;安徽省教育招生考试院举报电话:0551-63609561,举报信箱:jiancha@ahedu.gov.cn。
11. 联系方式:
咨询电话:0551-64380133,63858398
招生就业处邮箱:zsjyc@hfue.edu.cn
学校网址:http://www.ahauetc.cn/
招生信息网:http://www.ahauetc.cn/zsw/index.html
本章程由合肥经济学院负责解释。
备注:学校测试时间和方式视疫情发展可能会做调整,请考生随时关注我校招生信息网。
原文链接:https://www.ahzsks.cn/zyyx/5726.htm
不知道读完了以上的招生简章,同学们有没有get到自己想要的信息呢?有任何疑问,都可以咨询在线客服哦,专业的老师为你免费解惑!关注新东方专升本网,持续获取更多安徽专升本相关资讯。真诚祝愿每位备考安徽专升本考试的同学们都能一战成功,成功上岸!